EasyManua.ls Logo

Telit Wireless Solutions LN930 - GNSS UMDF Driver for Windows; M.2 Module Firmware Update Utility; End User Trace Tool for Debugging

Telit Wireless Solutions LN930
88 pages
Print Icon
To Next Page IconTo Next Page
To Next Page IconTo Next Page
To Previous Page IconTo Previous Page
To Previous Page IconTo Previous Page
Loading...
LN930 M.2 Hardware User Guide
1VV0301078 Rev.10 – 2015-11-11
Reproduction forbidden without written authorization from Telit Communications S.p.A. - All Rights Reserved. Page 53 of 88
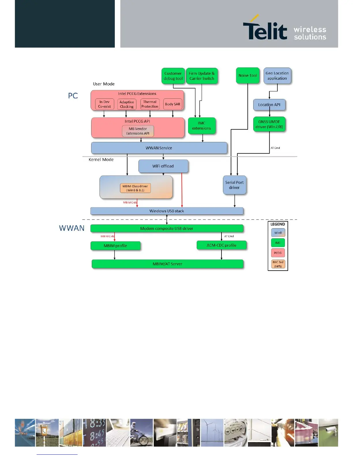
Figure 13
Windows 8 Software Architecture

Table of Contents

Related product manuals