EasyManua.ls Logo

Texas Instruments CC2540 - Pairing with MITM Authentication

Texas Instruments CC2540
162 pages
Print Icon
To Next Page IconTo Next Page
To Next Page IconTo Next Page
To Previous Page IconTo Previous Page
To Previous Page IconTo Previous Page
Loading...
www.ti.com
Gap Bond Manager (GAPBondMgr)
43
SWRU271HOctober 2010Revised April 2019
Submit Documentation Feedback
Copyright © 2010–2019, Texas Instruments Incorporated
The Bluetooth Low Energy Protocol Stack
NOTE: GAPBOND_PAIRING_STATE_COMPLETE is only passed to the application pair state
callback after the initial connection, pairing, and bond. For future connections, the security
keys loads from flash. This capability skips the pairing process. In this case, only
PAIRING_STATE_BONDED is passed to the application pair state callback.
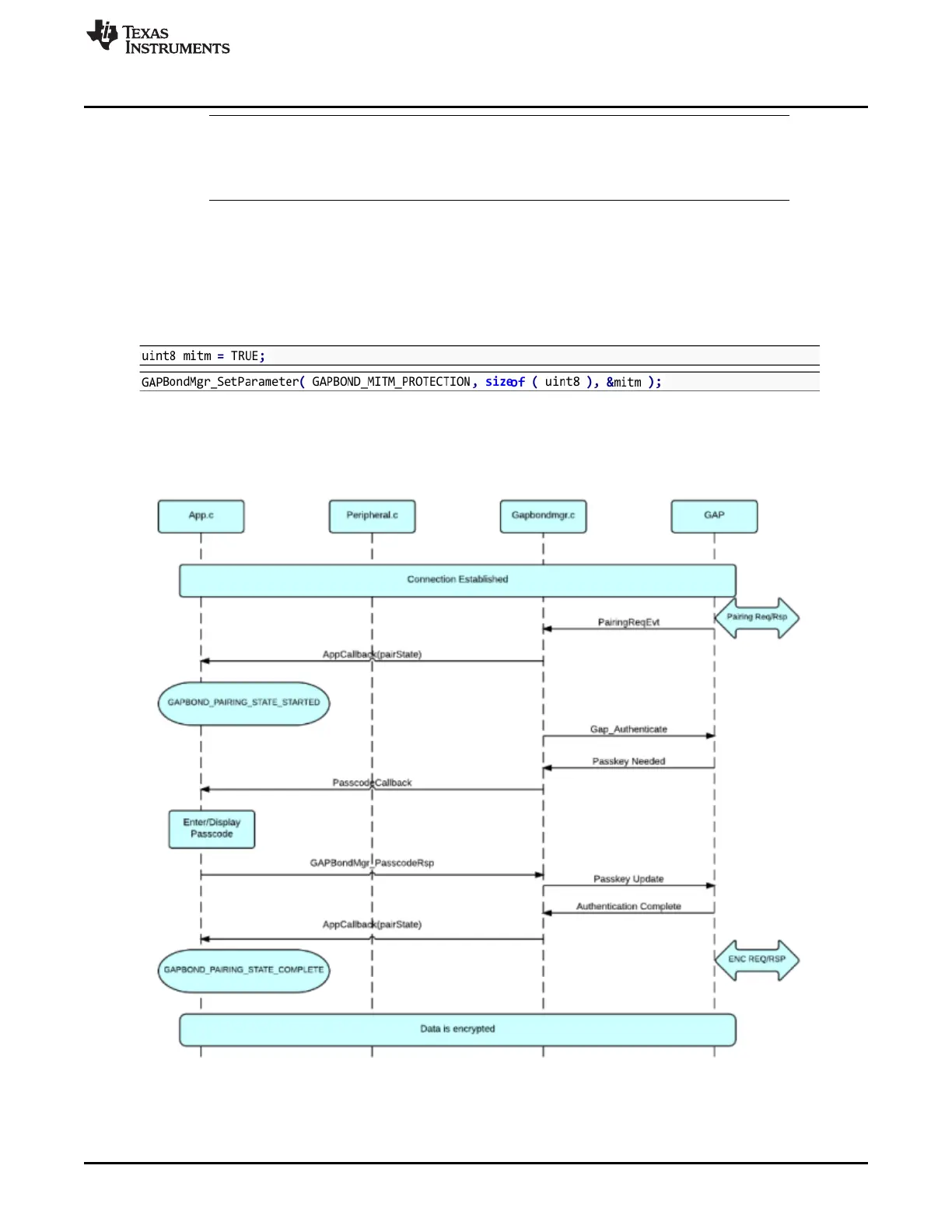
5.4.3.4 Authenticated Pairing
Authenticated pairing requires MITM protection. This method is a way of transferring a passcode between
the devices. The passcode cannot transmit wirelessly and is displayed on one device (typically on an LCD
screen or a serial number on the device) and entered on the other device.
To pair with MITM authentication, use the following settings:
This method requires an additional step in the security process in Figure 5-7. After pairing is started, the
GAPBondMgr notifies the application that a passcode is required through a passcode callback. Depending
on the input and output capabilities of the device, the device must display and/or enter the passcode. If
entering a passcode, the application sends this passcode to the GAPBondMgr.
Figure 5-7. Pairing With MITM Authentication

Table of Contents

Other manuals for Texas Instruments CC2540

Related product manuals