EasyManua.ls Logo

Thermal Dynamics CE CutMaster 50 - Page 45

Thermal Dynamics CE CutMaster 50
48 pages
Print Icon
To Next Page IconTo Next Page
To Next Page IconTo Next Page
To Previous Page IconTo Previous Page
To Previous Page IconTo Previous Page
Loading...
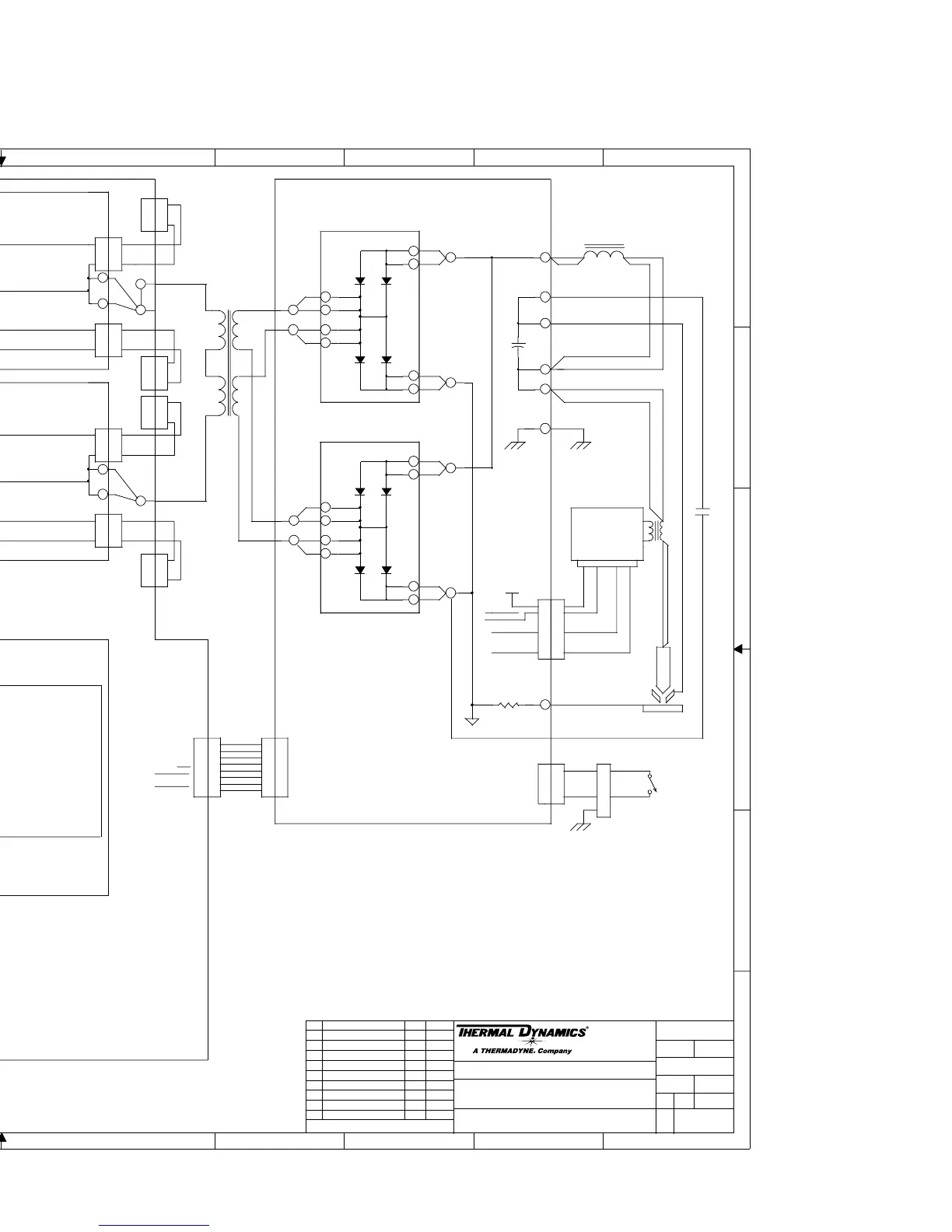
Manual 0-2844 A-9 APPENDIX
6
6
7
7
8
8
9
9
10
10
A
B
C
D
E
F
J41
TIP SENSE
5
1
J28
E47
7
5
PRI
1
1
2
(77)
1
6
(31)
2
7
J39
1
1
(76)
4
1
P39
P7A
1
TORCH
SWITCH
2
2
4
POWER OUTPUT BOARD
6
P3A
3
(75)
J3B
3
6
2
OUTPUT DIODE
ASSEMBLY
19X1757
(74)
2
8
THRU SCREW TERMINAL
SEC
2
5
2
(31)
CD ASSEMBLY
19X1751
(73)
P40
5
PILOT
J33
5
2
3
(72)
E(58)
J40
1
T
5
4
4
2
2
OUTPUT DIODE
ASSEMBLY
19X1757
(71)
8
(30)
WORK
2
4
1
1
P3B
P41
(70)
7
13
O
6
3
CD ENABLE
1
1
2
E(62)
6
CD ENABLE
C
6
3
T5
J7A
CHASSIS GND
J7B
+12VDC
E(35)
J42
5
H
2
7
1
3
TORCH SW
(30)
1
4
8
-OUT
2
J3A
7
SEC
1
P7B
E45
TORCH SW RTN
8
3
88
R
4
PRI
3
2
CSR
7
2
3
8
P33
1
(14)
(15)
(17)
(18)
ASSEMBLY 19X1754
2
1
2
1
2
1
2
1
2
1
2
1
2
1
2
1
P25J25
P26J26
J30 P30
J31 P31
F1
COMP DESCRIPTION LOCATION
F2
PCR
SW1
SW2
FUSE
FUSE, 0.9A, RESETABLE
PILOT RELAY
M1
M2
FAN, 4.5" 220VAC
FAN, 4.5" 220VAC
B2
B1
C1
PS1 PRESSURE SWITCH
SOL1 GAS SOLENOID
SWITCH, ON/OFF
SWITCH, RUN/SET
C1
F3
F2
C1
D1
T5
B7
TS1
TS2
E1
F1
GCW
W1
MAIN CONTACTOR
F3,A2
TEMP. SENSOR, IGBT HEATSINK
TEMP. SENSOR, INDUCTOR
MAIN
CURRENT SENSE
L1
PCR
T10
CD
L1
E3
OUTPUT INDUCTOR A10
MAIN TRANSFORMER
T10 CD TRANSFORMER C10
08/21/01GCWRELEASE ECO 3A16
OUTPUT INDUCTOR
DC COM
DC COM
FOR 460-VOLT UNITS: 1/4A 600V SLO-BLO, FNQ
FOR 400-VOLT UNITS: 0.4A 500V SLO-BLO, FNQ
GCW 11/13/01
ECO 3CE2
AB
AC
ECO 100397
11/05/02HAS
AA
42X1099
Tuesday, November 05, 2002
11
INDUSTRIAL PARK No. 2
WEST LEBANON, NH 03784
603-298-5711
CM75 400V 3PH/460V 3PH/1PH
Tuesday, May 15, 2001
15:05:29
THERMAL DYNAMICS
C
DWG No:
Sheet
of
SupersedesScale
Date:
Drawn: References
DateByRevisionsRev
PCB No:
Assy No:
Informati on Proprietary to THERMAL DYNAMICS CORPORATION.
Not For Release, Reproduction, or Distribution without Written Consent.
NOTE:
Unless Otherwise Specified, Resistors are in Ohms 1/4W 5%.
Capacitors are in Microfarads (UF)
Chk: App:
TITLE:
Last Modified:
Size
SCHEMATIC,
+12VDC
E43
E34A
E39A
E50B
E34B
E64
E36
E10
E11B
E9B
E49
E37
E60A
E53B
E56A
E58
E63
E60B
E45
E57
E32
E50A
E35
E48B
E56B
E52
E39B
E9A
E47
E62
E54A
E11A
E32
E27
E53A
E54B
E61
E48A
A-03222

Related product manuals