EasyManua.ls Logo

Toa VX-2000 Series - Page 228

Toa VX-2000 Series
328 pages
Print Icon
To Next Page IconTo Next Page
To Next Page IconTo Next Page
To Previous Page IconTo Previous Page
To Previous Page IconTo Previous Page
Loading...
Chapter 9: CONNECTIONS
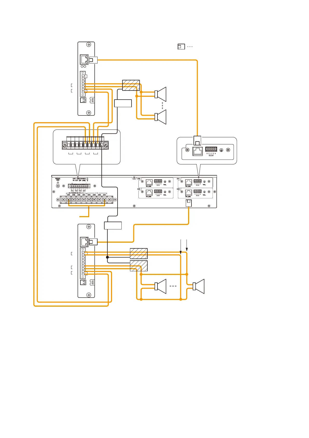
3. SF MODULES (VX-200SP, VX-200SZ, VX-200SI, VX-200SO) CONNECTIONS
9-6
[When VP-3304 is used] (In the case shielded cables are used)
SP OUT
PA IN
PA LINK
H
C
H
C
SP OUT
PA IN
PA LINK
H
C
H
C
LINE MONITOR
H
C
VX-200SZ
VX-200SP
Cat. 5 STP
Cat. 5 STP
End of line
[VP-3304 Rear]
Amplifier output terminal
PA LINK
VOL.
RJ45 male connector
From VX-3000DS'
DC POWER OUT
1
1 n
n
HCHCHCHC E
CH4 CH3 CH2 CH1
PA OUT (SP LINE)
Shielded cable
Shield
Shield
Shielded
cables
Note: Be sure to connect the shield wire of each shielded cable to
the VP-3304's "E" terminal.

Table of Contents

Other manuals for Toa VX-2000 Series

Related product manuals