EasyManua.ls Logo

Trane RTHD - Over;Under Voltage Protection; RTAC and RTHD Voltage Checkout Procedures

Trane RTHD
68 pages
Print Icon
To Next Page IconTo Next Page
To Next Page IconTo Next Page
To Previous Page IconTo Previous Page
To Previous Page IconTo Previous Page
Loading...
Pre-Installation
30 SO-SVN048A-EN
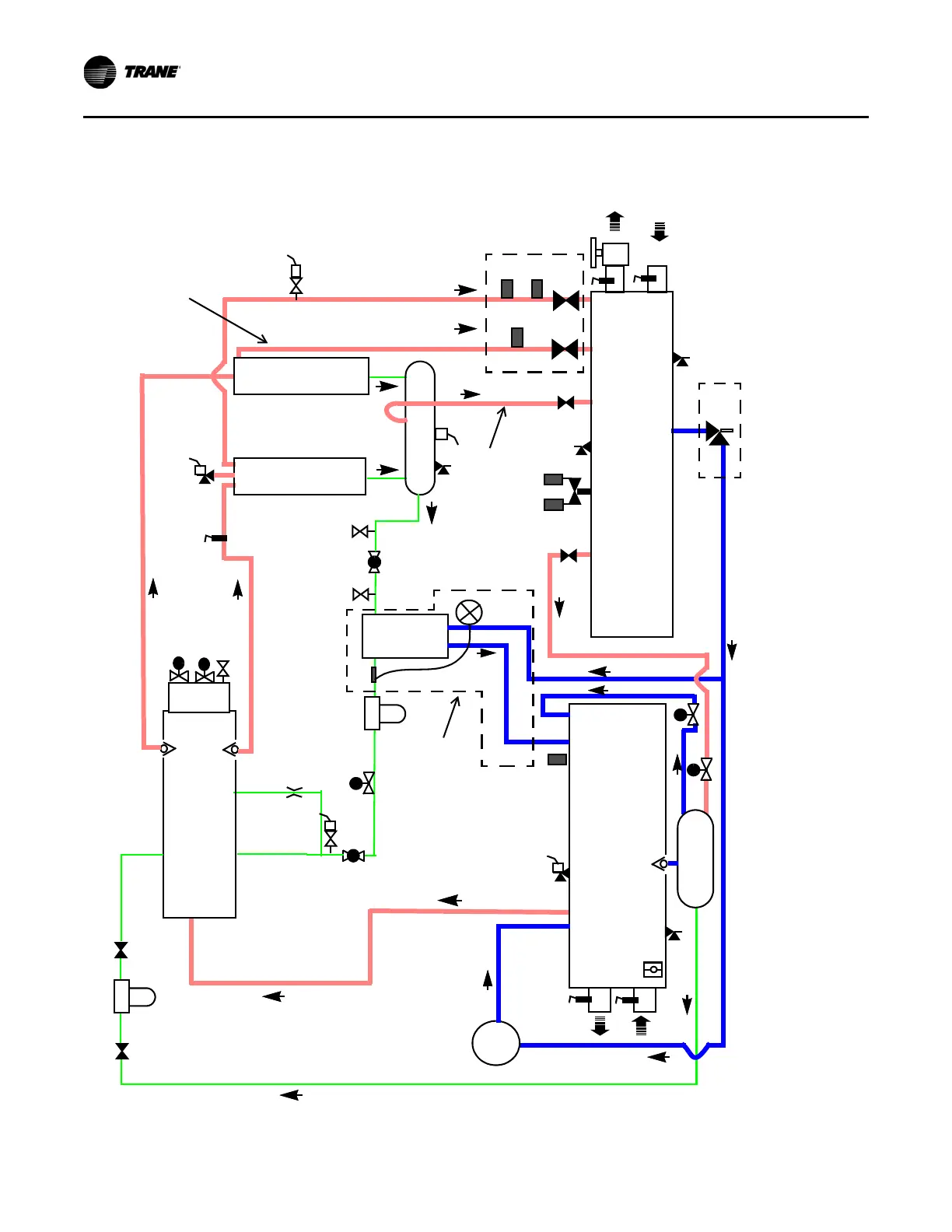
Figure 26. Component locations
condenser
oil sump
s
e
p
a
r
t
o
r
a
e
p
a
r
t
o
a
s
r
evaporator
compressor
gas pump
TRV
RTHD Valve Location
17
18
1
2
3
4
5
6
7
8
9
10
11
12
13
14
15
16
19
20
22
33
34
35
31
38
EXV
vent line
o
i
l
c
o
o
l
e
r
24
25
26
27
28
30
36
40
41
42
43
47
48
23
49
components in box only
on applications requiring
an oil cooler
dual discharge lines only on C, D & E frame compressors
29
37
dual discharge lines
only on C, D & E frame
compressors
45
32
50
21

Table of Contents

Other manuals for Trane RTHD

Related product manuals