EasyManua.ls Logo

Trane UCCA - VFD Wiring Schematic

Trane UCCA
64 pages
Print Icon
To Next Page IconTo Next Page
To Next Page IconTo Next Page
To Previous Page IconTo Previous Page
To Previous Page IconTo Previous Page
Loading...
Electrical Requirements
CLCH-SVX009A-EN 45
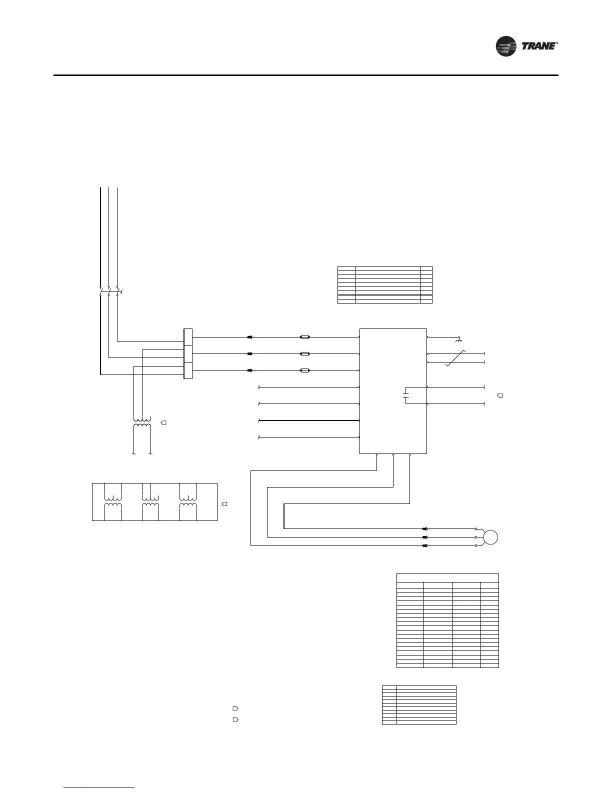
VFD Wiring Schematic
Typical wiring schematic for a VFD is shown in Figure 40.
Unit specific wiring schematics are shipped with each unit.
Figure 40. Typical VFD wiring schematic
DEVICE DESCRIPTION ZONE
1Q1
UNIT DISCONNECT SWITCH
15
1T1 CONTROL TRANSFORMER 31
1X1 POWER DISTRIBUTION BLOCK 20
2M1 MOTOR 1 43
9F1 VFD FUSE 20
9F2 VFD FUSE 22
9F3 VFD FUSE 24
9T1 VFD 20
2M1
M
3
9F1
9F2
9F3
400A
8A
9A
18B
12B
15B
1Q1
7A
L3
L2
L1
1X1
6A
6A
5A
5A
4A
4A
4C
5C
6C
BLK
BLK
RED
RED
1T1
24V
208V
1T1
24V
1T1
24V
1T1
24V
12A
12A
15A
15A
18A
18A
6B
5B
4B
9T1
GND
COMM5+ 68
COMM5- 69
FAULT+ 01
FAULT- 02
L3
L2
L1
18 RUN
12 +24VDC
53 REF IN
55 COM
W/98 V/97 U/96
5
5
5
6
6
YEL BLU
403B
404B
409B
410B
401B 401B
402B 402B
407B
408B
196001410003-61196001410003-60
196001410003-39
196001410003-40
196001410003-42
196001410003-41
196001410003-46
196001410003-45
196001410003-44
196001410003-43
SPLICE
SPLICE
SPLICE
DEVICE PREFIX LOCATION CODE
AREA
1
MAIN CONTROL PANEL
2
SUPPLY FAN & COIL SECTION
3
FILTER SECTION
4
MIXING BOX SECTION
5
COIL ACCESS SECTION
6
EXTERNAL PIPING
7
FIELD INSTALLED DEVICE
8
VFD CONTROL PANEL
9
LOCATION
ELECTRIC HEAT CONTROL BOX
INSET B
BLK
BLU YEL
ORG
230V
BLK
BLU YEL
BLK/RED
460V
BLK
BLU YEL
RED
575V
MOTOR HPVOLTAGE FUSE CLASS
208/230 1 LP-CC-10 CC
208/230 1.5, 2 LP-CC-10 CC
208/230 3 LP-CC-25 CC
208/230 5 JJN-50 T
208/230 7.5 JJN-50 T
208/230 10 JJN-80 T
208/230 15 JJN-100 T
460 1 LP-CC-10 CC
460 1.5, 2 LP-CC-10 CC
460 3 LP-CC-15 CC
460 5 LP-CC-15 CC
460 7.5 LP-CC-25 CC
460 10 LP-CC-25 CC
460 15 JJS-50 T
575 1, 1.5, 2, 3 LP-CC-20 CC
575 5 LP-CC-20 CC
575 7.5 LP-CC-20 CC
575 10 LP-CC-20 CC
575 15 LP-CC-30 CC
VFD FUSE - 9F1, 9F2, 9F3
NOTES:
1. UNLESS OTHERWISE NOTED ALL SWITCHES ARE
SHOWN AT 25 C (77 F), AT ATMOSPHERIC
PRESSURE, AT 50% RELATIVE HUMIDITY, WITH ALL
UTILITIES TURNED OFF, AND AFTER A NORMAL
SHUTDOWN HAS OCCURED.
2. DASHED LINES INDICATE RECOMMENDED FIELD
WIRING BY OTHERS. DASHED LINE ENCLOSURES
AND/OR DASHED DEVICE OUTLINES INDICATE
COMPONENETS PROVIDED BY THE FIELD. PHANTOM
LINE ENCLOSURES INDICATE ALTERNATE CIRCUITRY
OR AVAILABLE SALES OPTIONS. SOLID LINES
INDICATE WIRING BY TRANE.
3. NUMBERS ALONG THE RIGHT SIDE OF THE SCHEMATIC
DESIGNATE THE LOCATION OF CONTACTS BY LINE
NUMBER. AN UNDERLINED NUMBER INDICATES A
NORMALLY CLOSED CONTACT. AN OPEN ARROWHEAD
BELOW THE LINE NUMBER POINTING UPWARD INDICATES
A TIMED CONTACT WHICH BEGINS TIMING WHEN
ENERGIZED.
4. ALL FIELD WIRING MUST BE IN ACCORDANCE WITH
THE NATIONAL ELECTRICAL CODE, STATE, AND
LOCAL REQUIREMENTS. OTHER COUNTRIES
APPLICABLE NATIONAL AND/OR LOCAL REQUIREMENTS
SHALL APPLY. FIELD CONDUCTORS SHALL HAVE
INSULATION RATING NOT LESS THAN 600V COPPER
CONDUCTORS ONLY.
CONTROL TRANSFORMER SHOWN FOR 208V PRIMARY.
FOR 230V, 460V, OR 575V PRIMARY REFER TO INSET "B".
FAULT RELAY CONTACTS STATE SHOWN WITH DRIVE
CONTROLLER DE-ENERGIZED OR FAULTED.

Table of Contents

Related product manuals