EasyManua.ls Logo

Trust TA333 - 4.11 Isolation Diagram

Trust TA333
38 pages
Print Icon
To Next Page IconTo Next Page
To Next Page IconTo Next Page
To Previous Page IconTo Previous Page
To Previous Page IconTo Previous Page
Loading...
Trust Automation, Inc. TA333 High Power Linear Servo Amplifier
10-Apr-09 Page 28 of 38
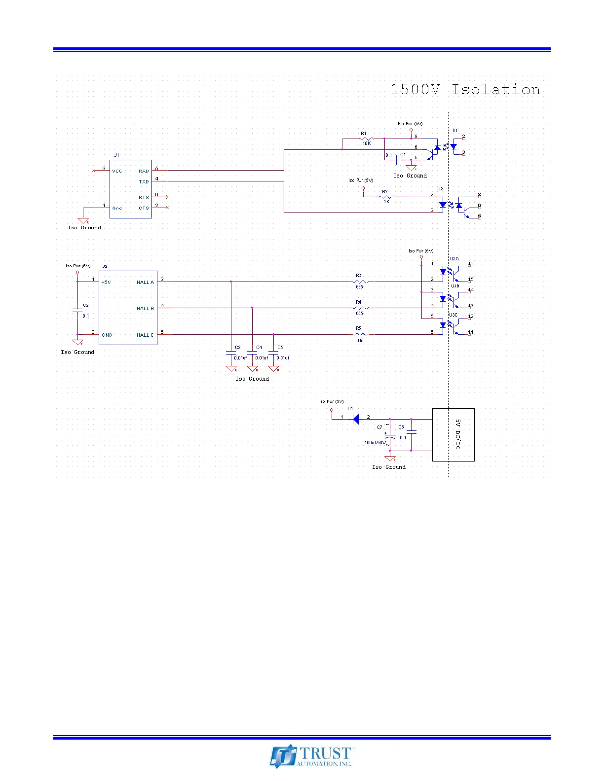
4.11 Isolation Diagram
Figure 17 – TA333 Isolation Diagram

Table of Contents