EasyManua.ls Logo

Viessmann Vitotwin 300-W - Page 30

Viessmann Vitotwin 300-W
192 pages
Print Icon
To Next Page IconTo Next Page
To Next Page IconTo Next Page
To Previous Page IconTo Previous Page
To Previous Page IconTo Previous Page
Loading...
30
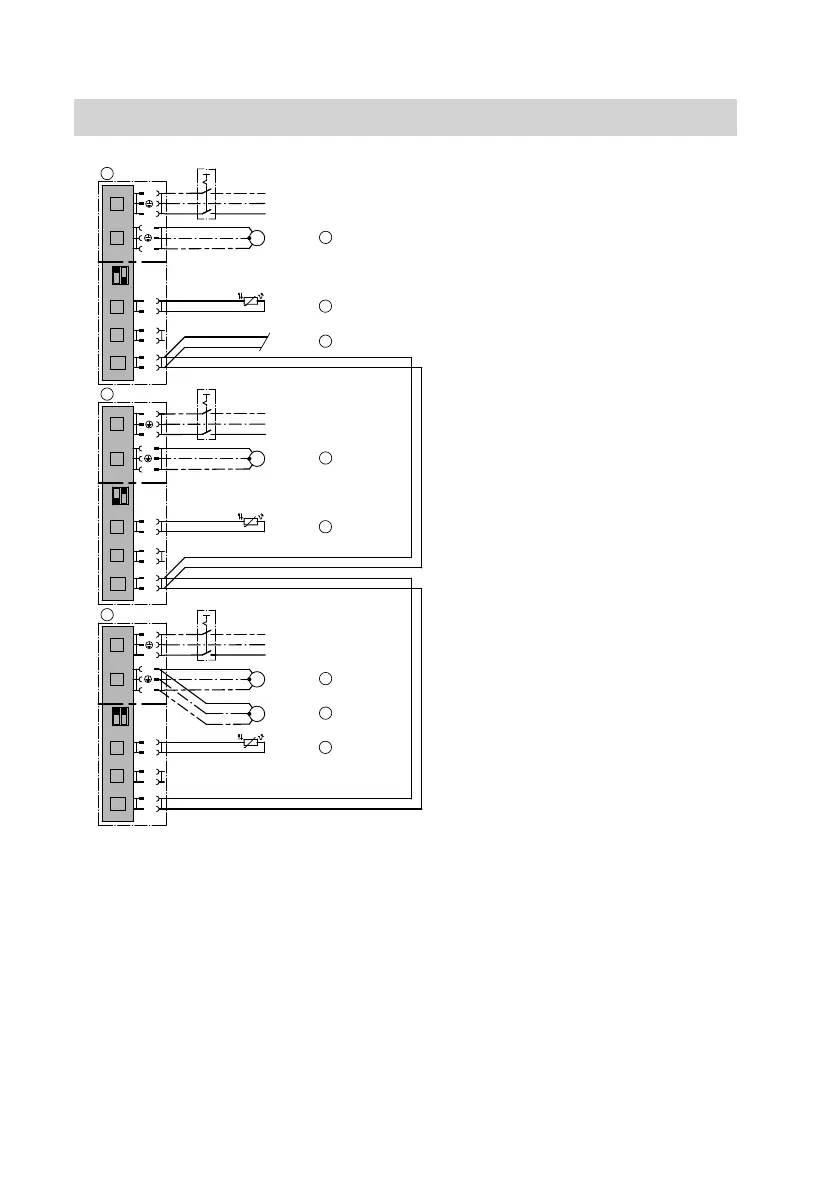
VTS M1
42
M1
43
BSB
230 V/50 Hz
40
1 2
on
off
20
2
41
HK M1
17
L
N
N
L
1
2
1
2
1
2
230 V/50 HzLow voltage
VTS M3
62
M3
63
BSB
230 V/50 Hz
40
1 2
on
off
20
2
61
HK M3
17
L
N
N
L
1
2
1
2
1
2
230 V/50 HzLow voltage
M3
63
VTS M2
52
M2
53
BSB
230 V/50 Hz
40
1 2
on
off
20
2
51
HK M2
17
L
N
N
L
1
2
1
2
1
2
230 V/50 HzLow voltage
BSB
2 B
M
1~
M
1~
M
1~
M
1~
Preparing for installation
Preparing for installation
(cont.)
5618 294 GB

Table of Contents

Other manuals for Viessmann Vitotwin 300-W

Related product manuals