EasyManua.ls Logo

Volvo S40 2012 - Bluetooth Handsfree & AUU, Internal Amplifier

Volvo S40 2012
348 pages
Print Icon
To Next Page IconTo Next Page
To Next Page IconTo Next Page
To Previous Page IconTo Previous Page
To Previous Page IconTo Previous Page
Loading...
TP 39212202 C30/S40 (04-)/V50/C70 (06-) 2012 143
2/71
16/1
2
1
6
4
5
7
7
4
1
12
15
13
2
1
3
3
2
4
5
6
6
7
8
3
8
64/179
MIC
1
1S
16/98
WH
FUSE 5A
FUSE 5A
Accessory
Bluetooth
Handsfree
16/159
3/293
16/127
REL
A
B
AY
RR-
MIC +
MIC -
BUTTON 2
LED 1
BUTTON 3
LED 2
BUTTON 1
POWER
GND
V BATT
IGN
MUTE
MUTE IN
SPK +
GND
SPK -
V BATT
SPK OUT +
SPK OUT -
AUD -
AUD +
RR+
RF-
RF+
LR-
LR+
LF-
LF+
AUX R+
VBATT
RING
BREAK
AUX L+
GND
AUX L/R-
GY-RD GY-RD
WH-RD WH-RD
GY-WH GY-WH
WH-VT
WH-BK WH-BK WH-BK
WH-VT WH-VT
GY-WH
WH-VT
GY-BK GY-BK GY-BK
BK
WH
BK
WH
GY
WH
GY GY
WH WH
16/5
16/156
16/158
16/157
16/6
16/136
16/155
16/137
64/112
15
16
11
12
13
14
9
10
16X/1A
16X/1B
3
A:3
A:1
A:2
10
A:10
4
A:4
11
A:11
6
A:6
13
A:13
5
A:5
12
A:12
30+
15/31
2/159
RD-WH
A:21
A:9
2
3
5
11
16
11
10
5
6
1
2
10
3
4
13 9
12
14
15
1
2
F43
F66
1
2
CEM
CAN
LIN
1
2
F16
E:23
4/56
RD-YE
RD-YE
RD-YE
63/29
63/27
R11B
OG-GN
31/10
BK-RD
17/40
AUX
A:7
A: 8
A:9
RD-BK
SHLD
SHLD
RD-BK
RD-BK
RD-BK
RD-YE
RD-YE
OG-GN
OG-GN
OG-GN
RD-YE
RD-YE
RD-BK
RD-BK
WH-RD
GY-RD
WH
PK
GY
YE
BK
BK
RD RD
GN GN
YE
VT
GY
BU
BK
BK
BK-BU
BK-GY
BK-RD
BK-WH
BK-YE
BU-GN
BU-GN RD
OG
BK
BU-RD
BU-RD YE
A:14
4
RD-YE
17
OG
64/25G
9
1
4
2
8
7
6
1
9
7
2
14
8
18
2
9
1
BK
YE
#
7
0
8
1
45
2
9
6
3
#
0
8
54
79
6
213
IAM
B:2
B:1
O
O
O
O
AUU
17/42
RD-BK
4/124
A:1
A:2
2
1
OG
OG
B:1
O
B:2
O
G033011
Group 39 Other, Accessories
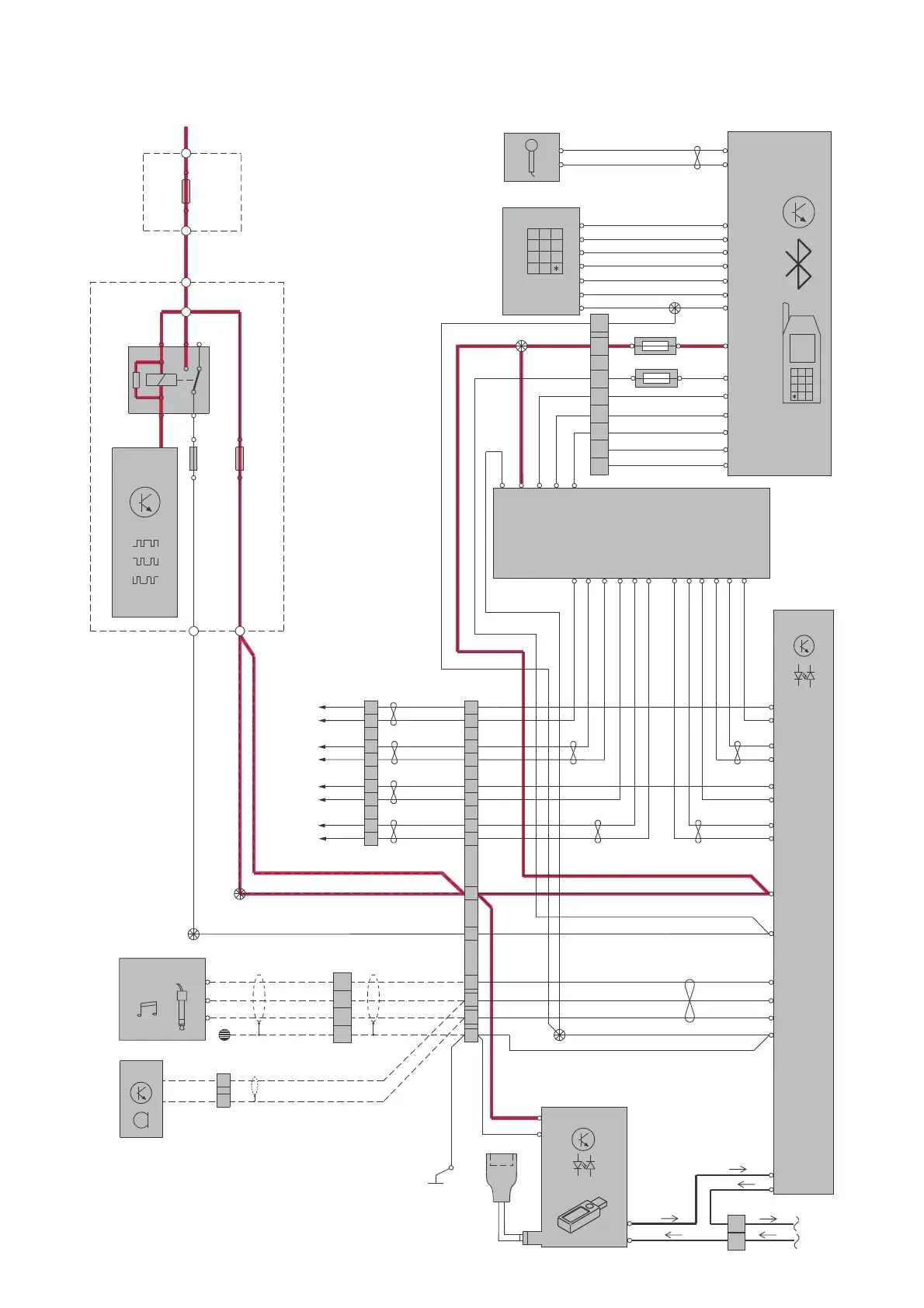
Bluetooth Handsfree & AUU, internal amplifier

Table of Contents

Related product manuals