EasyManua.ls Logo

Volvo S40 2012 - Data Communication, LIN 1:2

Volvo S40 2012
348 pages
Print Icon
To Next Page IconTo Next Page
To Next Page IconTo Next Page
To Previous Page IconTo Previous Page
To Previous Page IconTo Previous Page
Loading...
TP 39212202 C30/S40 (04-)/V50/C70 (06-) 2012 46
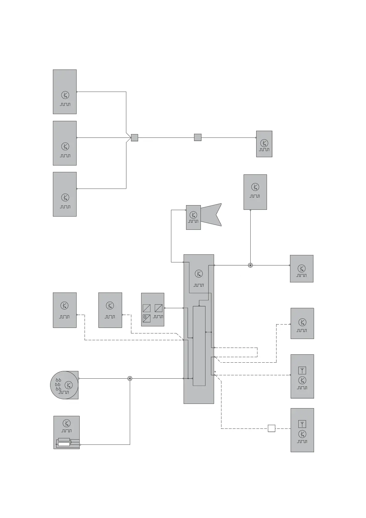
Control modules
Data communication, LIN 1:2
3/156
WH-GN
WH-GN
WH-GN
3
2
7/149
LIN
H:23
WH-GN
WH-GN
G:3
WH-RD
1
6/1 LHD
WMM
4
6/1 RHD
LIN
G:1
CEM
4/56
SCM
16/35
2
64/90
A:7
A:17
RDRD
RD
33
64/111
2
2
LIN
4/102
LIN
A:2
LIN
3/1
GSM
LIN
RSM
LIN
WMM
4/28
LIN
TCM
I5
AW55-51
4/28
LIN
TCM
I4
MPS6
WH-GN
WH-GN
LIN
4/119
WH-GN
WH
WH
C70
S40/V50/C30
4
2
F:27
C:32
H:3
LIN
BUS
3
LIN
BUS
9
LIN
BUS
2
B:17
RD
SCU
SCL
RKE/
RRX
LIN
8/48
63/14
LIN
SIGNAL
POWER
LIN
MIRROR
GND
LIN
4/119
RKE/
RRX
Ag
WH-BK
KVM
W/O KVM
D:14
LIN
KVM
4/93
WH-GN
HUS ECC
I03136
A:7
4/28
LIN
TCM
I5 D
AWF21
RD
LIN
BUS
14
7/240
BMS
LIN
I
U
G:10
2
OG-YE
WH-GN
63/339
3

Table of Contents