EasyManua.ls Logo

Volvo S40 2012 - Engine Management System, 4-Cyl. 2.0 L 1:2

Volvo S40 2012
348 pages
Print Icon
To Next Page IconTo Next Page
To Next Page IconTo Next Page
To Previous Page IconTo Previous Page
To Previous Page IconTo Previous Page
Loading...
TP 39212202 C30/S40 (04-)/V50/C70 (06-) 2012 56
6
5
4
3
2
1
8/8
1
2
8/9
1
2
8/7
1
2
2
1
8/6
BN
WH
WH
WH
BK-WH
BK-WH
BN
BN
7/16
1
2
1
2
F35F34
2
11
2
F32
GN-BU
ETA
A:19
B:12
B:32
GN-BK
31
2
20/6
WH-BU
GN-RD
31
2
20/5
20/4
2
13
GN-BU
WH-RD
WH
GN-YE
31
2
20/3
GN-BU
6/120
GN-RD
C
GN-OG
GN-OG
63/95
WH-GN
GN-RD
GN-BU
GN-YE
GN-WH
63/54
4/46.6
GN-BK
YE-GN
YE
WH-GN
WH-VT
GN-RD
BK-OG
A
A:4
A:12
A:5
A:13
B:13
A:2
A:9
A:8
A:32
A:16
A:24
C:24
C:32
C:7
C:6
C:29
C:22
WH-BU
BN-BU
WH-BU
YE-BU
B
A
GN-YE
D
BK-BU
C:5
1
3
2
4
7/165
63/67
1
2
8/45
GN-YE
C:4
BK-YE
BK-OG
8/114
1
2
GN-OG
C:12
BK-RD
BK-BU
BK-YE
BK-WH
64/90
64/90
63/99
1
2
F36
BK-BU BK-BU
GN-BU
GN-BU
GN-BU
A:28
7/6
1
P
BK-OG
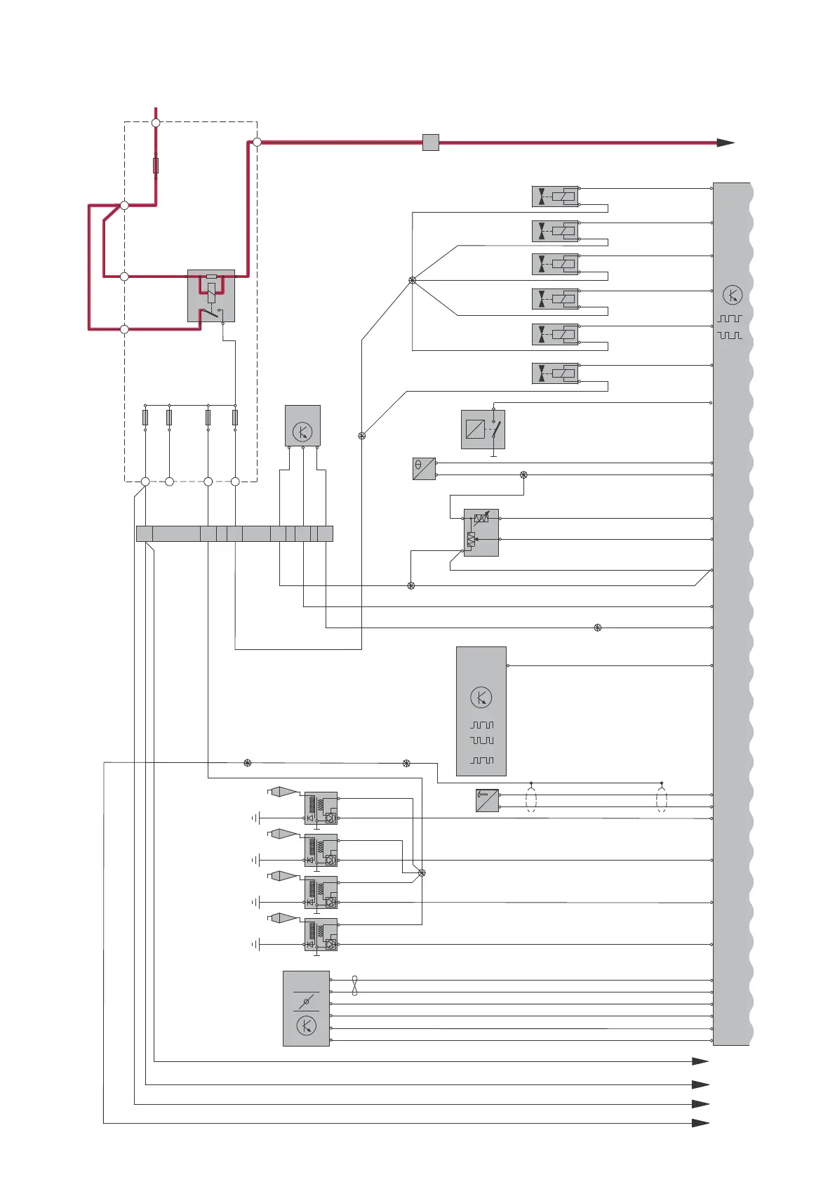
ECM
CAN
4 CYL
2,0 L
R14
2
1
2/32
2
1
5
3
30+
15/31
RD-OG
RD-OG
F9
Au
Au
Au
Au
Au
Au
Au3
Au1
Au2
BK
7/24
BK
SCR
YE
A:29
A:21
1
2
63/74 63/US02
Au
Au
Au
Au
Au
Au
CAN
LIN
GY-OG
4/28B
TCM
MPS6
Ag
A:14
B:21
63/55
7/160
63/63
36
381412 2441
21
YE-GN
YE-RD
YE-RD
VAC
I03112
B4204S3
(S4)
Group 28 Ignition system/control system
Engine management system, 4-Cyl. 2.0l 1:2

Table of Contents

Related product manuals