EasyManua.ls Logo

Wacker Neuson RD 16 - Schematics; Hydraulic Schematic

Wacker Neuson RD 16
244 pages
Print Icon
To Next Page IconTo Next Page
To Next Page IconTo Next Page
To Previous Page IconTo Previous Page
To Previous Page IconTo Previous Page
Loading...
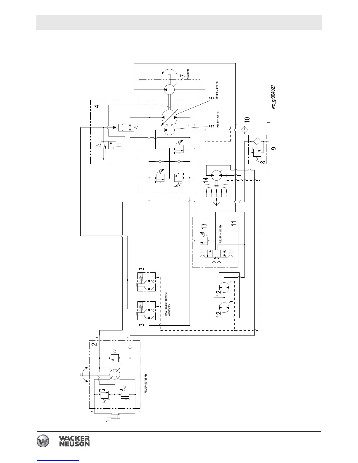
Schematics RD 16
90 wc_tx001074gb.fm
5 Schematics
5.1 Hydraulic Schematic

Table of Contents

Related product manuals