EasyManua.ls Logo

Wolf FGB-28 - Page 84

Wolf FGB-28
104 pages
Print Icon
To Next Page IconTo Next Page
To Next Page IconTo Next Page
To Previous Page IconTo Previous Page
To Previous Page IconTo Previous Page
Loading...
84
3064458_201811
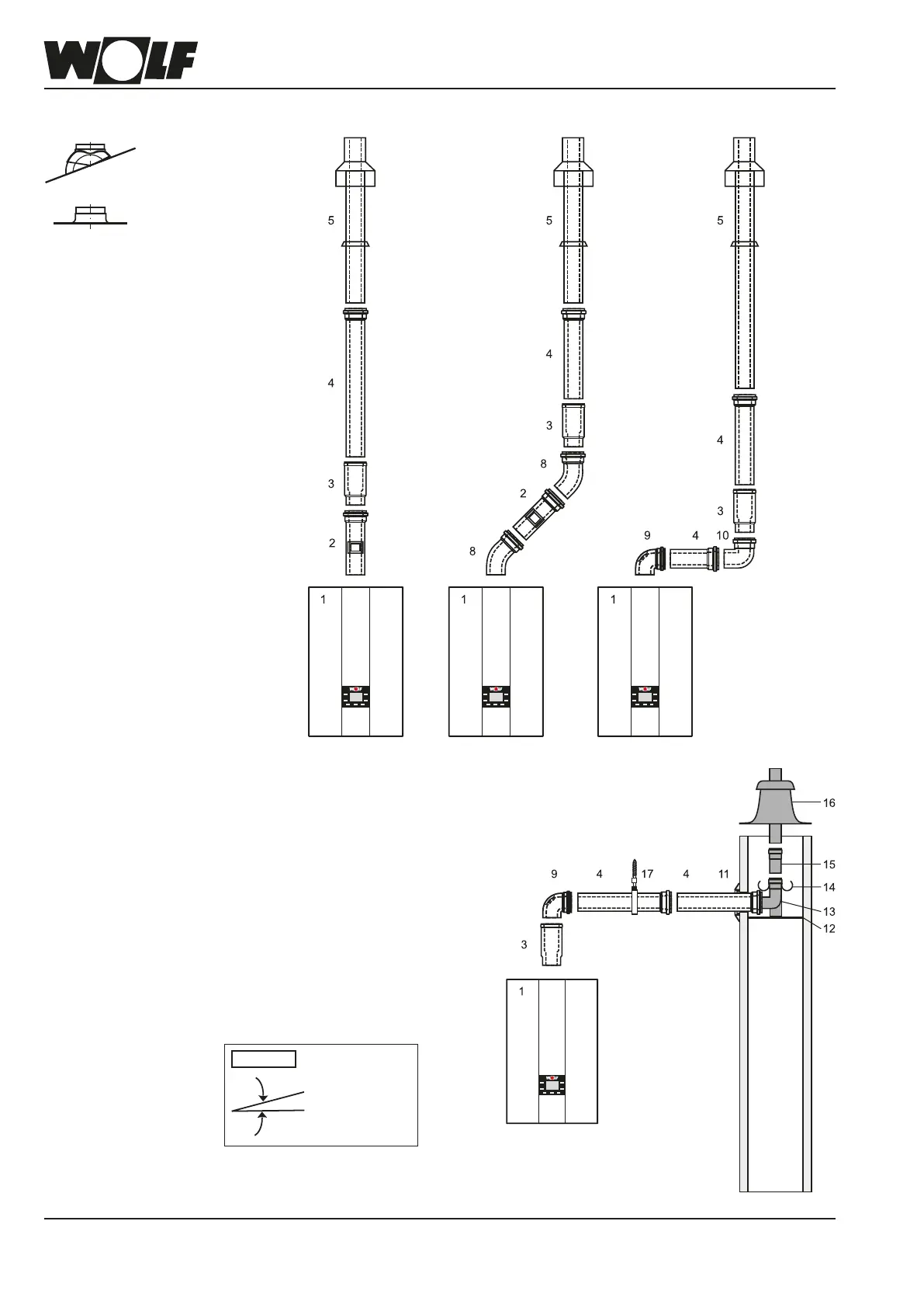
Verticalbalanceduerouting(examples)systemDN60/100
Flue gas < 120 °C
C93x
6
7
Install horizontal
pipe with > 3°
slope towards
boiler
Please note
1 Gas condensing boiler
2 Balanceduewith
inspection port
(250 mm long)
3 Separator DN60/100
(slide coupling)
if required
4 BalancedueDN60/100
500 mm
1000 mm
2000 mm
5 Balancedue,verticalDN60/100
(roof outlet for at or pitched roofs)
L = 1200 mm
L = 1200 mm ... 1700 mm
6 Universal tile for pitched roof
25/45°
7 Flat roof collar
8 Bend 45° DN60/100
9 Inspection bend DN60/100
10 Bend 87 ° DN60/100
11 Pipe collar
12 Support rail
13 Support bend 87° DN60 to DN80
14 Spacer
15 Flue pipe DN80
500 mm
1000 mm
2000 mm
16 Shaft cover with
UV resistant terminal
17 Spacer bracket
Installationexamplesforbalancedue
connections (vertical)
C33x C33x C33x
31.Technicalinformation,balancedue

Related product manuals