EasyManua.ls Logo

Yamaha IPA8200 - Page 93

Yamaha IPA8200
96 pages
Print Icon
To Next Page IconTo Next Page
To Next Page IconTo Next Page
To Previous Page IconTo Previous Page
To Previous Page IconTo Previous Page
Loading...
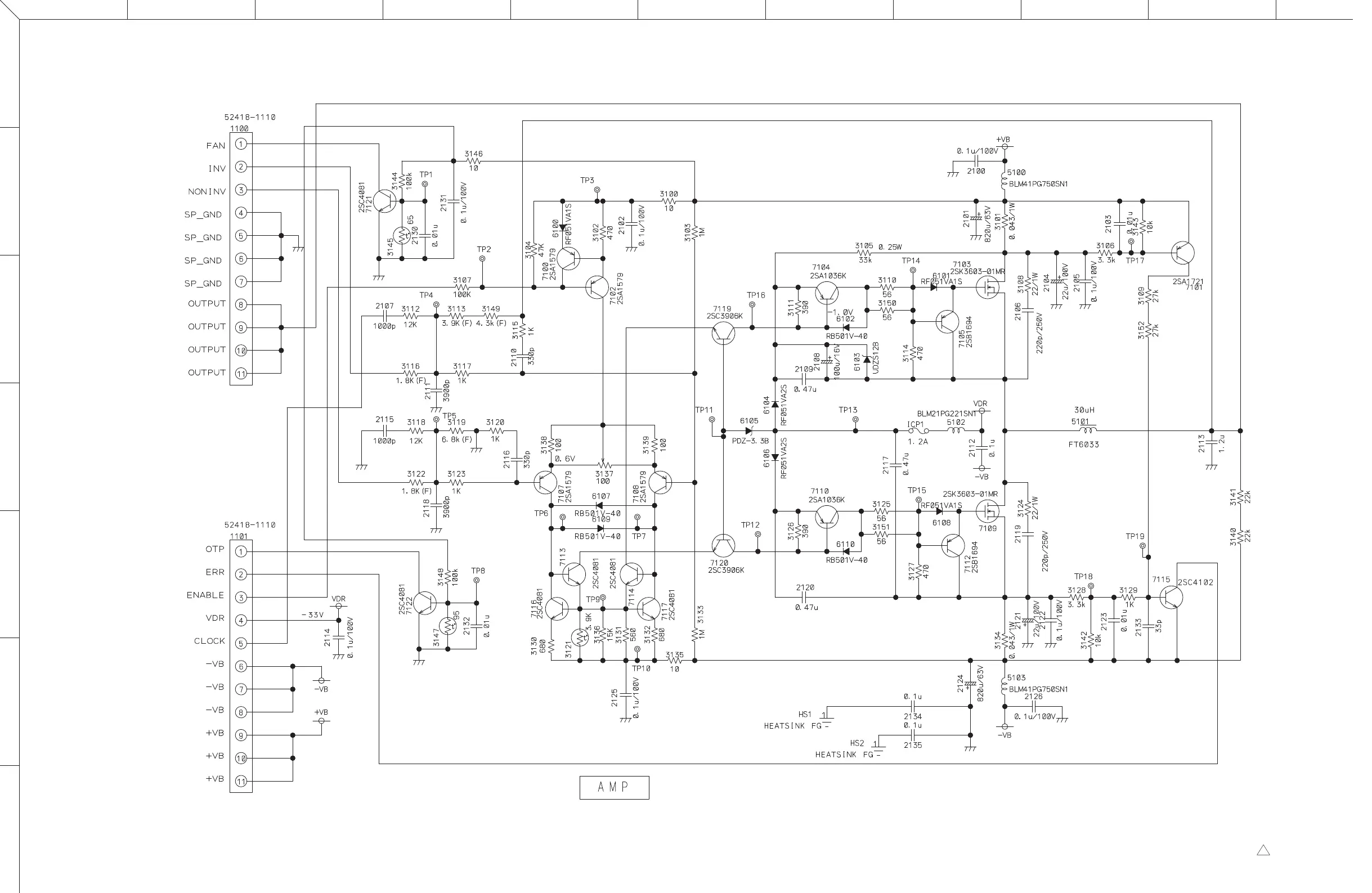
6S5020144-1
to MOTHER A-D_CN1101
<P. 12: C2>
to MOTHER A-D_CN1201
<P. 12: F2>
to MOTHER A-D_CN1301
<P. 13: G2>
to MOTHER A-D_CN1401
<P. 13: E2>
to MOTHER E-H_CN1501
<P. 14: C2>
to MOTHER E-H_CN1601
<P. 14: F2>
to MOTHER E-H_CN1701
<P. 15: G2>
to MOTHER E-H_CN1801
<P. 15: E2>
to MOTHER E-H_CN1702
<P. 15: F2>
to MOTHER E-H_CN1802
<P. 15: C2>
to MOTHER E-H_CN1502
<P. 14: D2>
to MOTHER E-H_CN1602
<P. 14: G2>
to MOTHER A-D_CN1402
<P. 13: C2>
to MOTHER A-D_CN1302
<P. 13: F2>
to MOTHER A-D_CN1102
<P. 12: D2>
to MOTHER A-D_CN1202
<P. 12: G2>
Thermo Sensor
for PROTECTION
AMP (A)
AMP (B)
AMP (C)
AMP (D)
AMP (E)
AMP (F)
AMP (G)
AMP (H)
Thermo Sensor
for FAN
Current Detect
Current Detect
ABCDEFGH I J
1
2
3
4
5
6
7
IPA8200
16
AMP

Related product manuals