EasyManua.ls Logo

Yamaha MX825 - Page 116

Yamaha MX825
188 pages
Print Icon
To Next Page IconTo Next Page
To Next Page IconTo Next Page
To Previous Page IconTo Previous Page
To Previous Page IconTo Previous Page
Loading...
5-5
1
2
3
4
5
6
7
8
9
10
ELECTRICAL
FUEL INJECTION SYSTEM
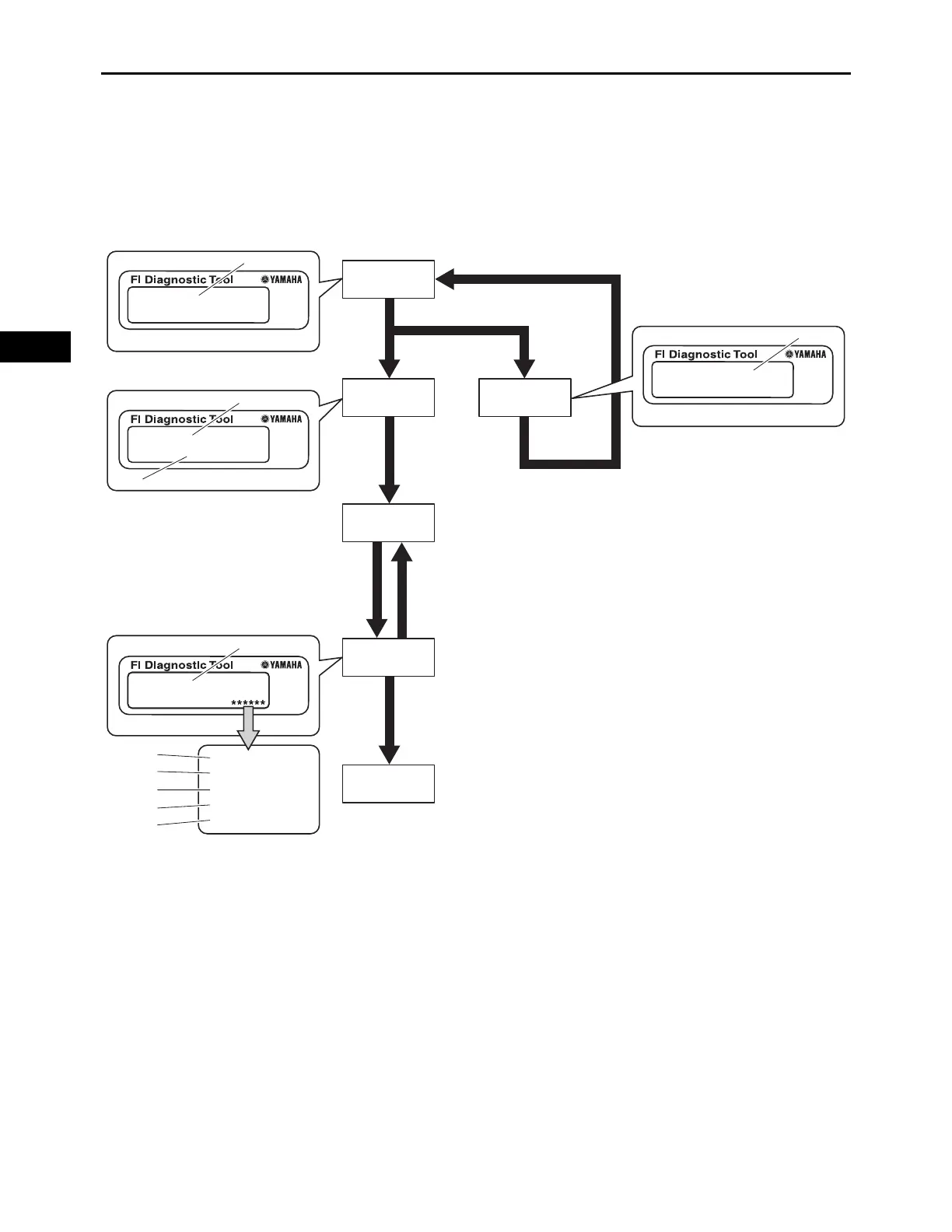
Operation (BUTTONs and LEDs)
1. CONNECT 10.SELECT
2. CONNECTED 11.CURRENT
3. CHANGE MODE 12.SELECT
4. (EACH) MODE 13.CURRENT
5. DETERMINE MODE 14.DIAG
6. FAILED 15.HISTORY
7. Reboot (UP+DOWN) (Simultaneously more than 3
seconds)
16.CLEAR
8. WAITING 17.PROPERTY
9. COM ERROR
CODENO ERROR
COM ERROR
CODENO ERROR
WAITING...
CURRENT
CURRENT
DIAG
HISTORY
CLEAR
PROPERTY
DOWN
MODE
UP
SELECT
NO ERROR
SELECT
1
2
3
4
5
6
7
15
14
13
17
16
11
8
9
10
12

Table of Contents

Other manuals for Yamaha MX825

Related product manuals