EasyManua.ls Logo

YASKAWA GA500 series - Page 210

YASKAWA GA500 series
794 pages
To Next Page IconTo Next Page
To Next Page IconTo Next Page
To Previous Page IconTo Previous Page
To Previous Page IconTo Previous Page
Loading...
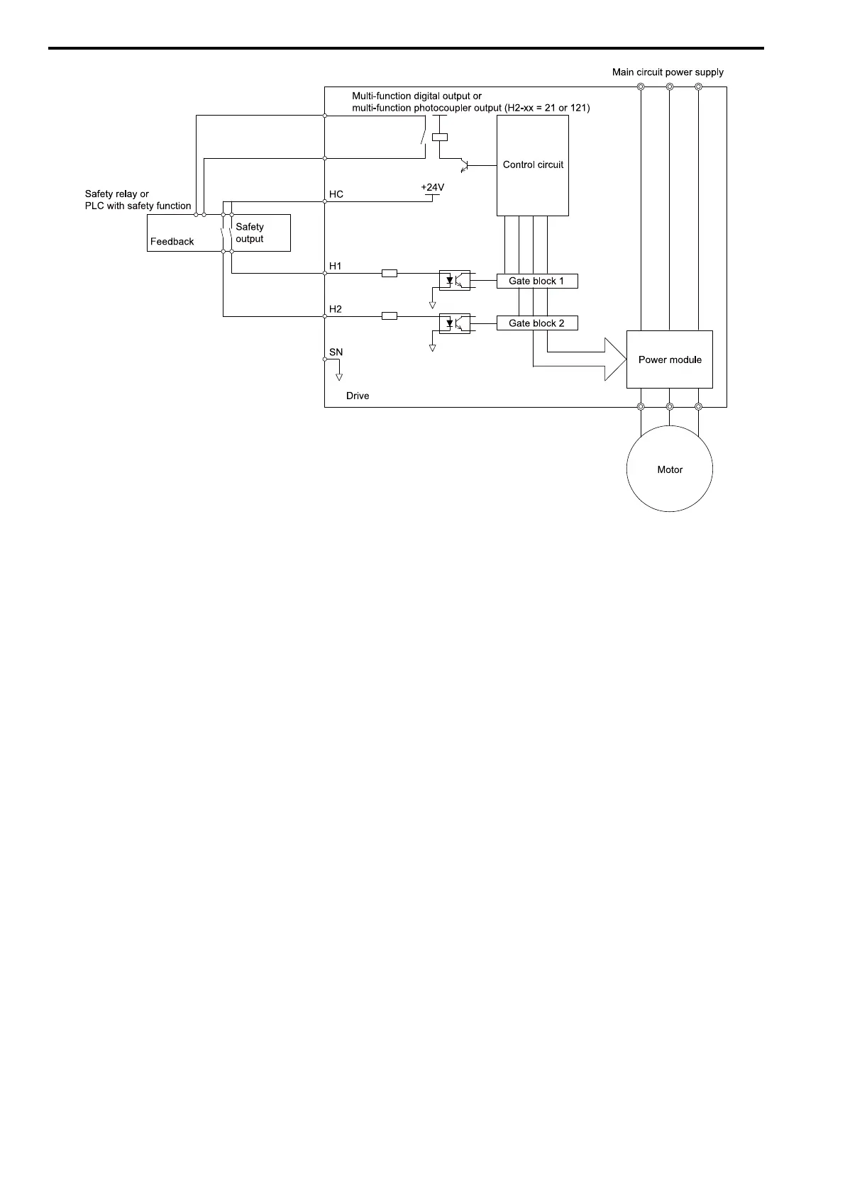
5.6 Safe Disable Input
210 YASKAWA SIEPC71061753C GA500 Technical Manual
Figure 5.23 Safe Disable Function Wiring Example
Connect Safe Disable Input Contacts to Multiple Drives
To Use the Drive Internal Power Supply
Figure 5.24 shows an example of how to connect Safe Disable contacts.
From the terminals HC-SN of drive 1, supply the power for the Safe Disable function for the applicable drives.
These conditions limit the number of units to connect:
Internal power supply capacity
Number of MFDIs used
Supply current to the external sensors

Table of Contents

Other manuals for YASKAWA GA500 series

Related product manuals