EasyManua.ls Logo

YASKAWA GA500 series - Page 211

YASKAWA GA500 series
794 pages
To Next Page IconTo Next Page
To Next Page IconTo Next Page
To Previous Page IconTo Previous Page
To Previous Page IconTo Previous Page
Loading...
Standards Compliance
5
5.6 Safe Disable Input
YASKAWA SIEPC71061753C GA500 Technical Manual 211
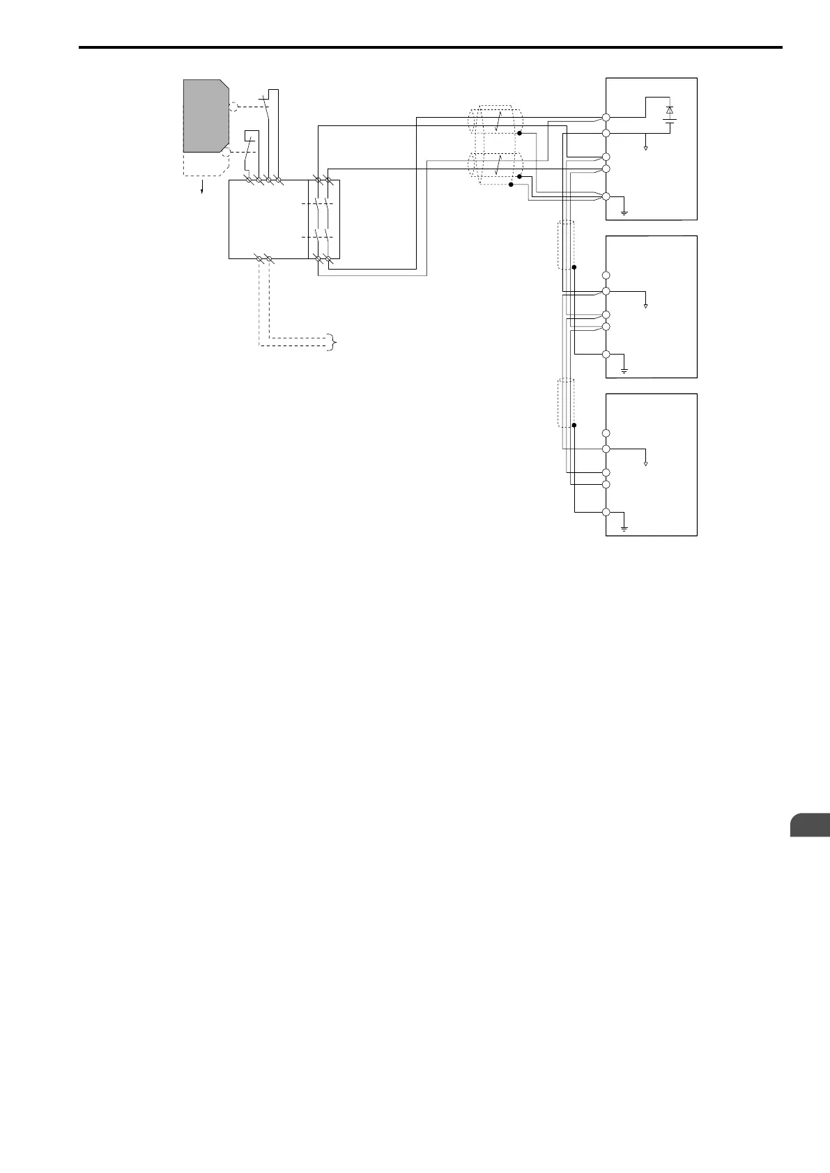
Figure 5.24 Connection Example to Use the Internal Power Supply
To Use 24 V External Power Supply
Figure 5.25 shows an example of how to connect Safe Disable contacts. These conditions limit the number of
units to connect:
External power supply capacity
Number of MFDIs used
Supply current to the external sensors
HC
Drive 1
SN
H1
H2
E(G)
HC
Drive 2
SN
H1
H2
E(G)
HC
Drive 3
SN
H1
H2
E(G)
S1
S2
Open
Safety switch
Safety
controller
Reset/
feedback
input
Safety Electronic
Device Monitor output
Connect MFDO terminals set to
Safe Torque OFF [H2 - xx = 21] in series.
Safe Disable input

Table of Contents

Other manuals for YASKAWA GA500 series

Related product manuals