EasyManua.ls Logo

YASKAWA SGDV-COA

YASKAWA SGDV-COA
363 pages
To Next Page IconTo Next Page
To Next Page IconTo Next Page
To Previous Page IconTo Previous Page
To Previous Page IconTo Previous Page
Loading...
4.2 Basic Functions Settings
4-21
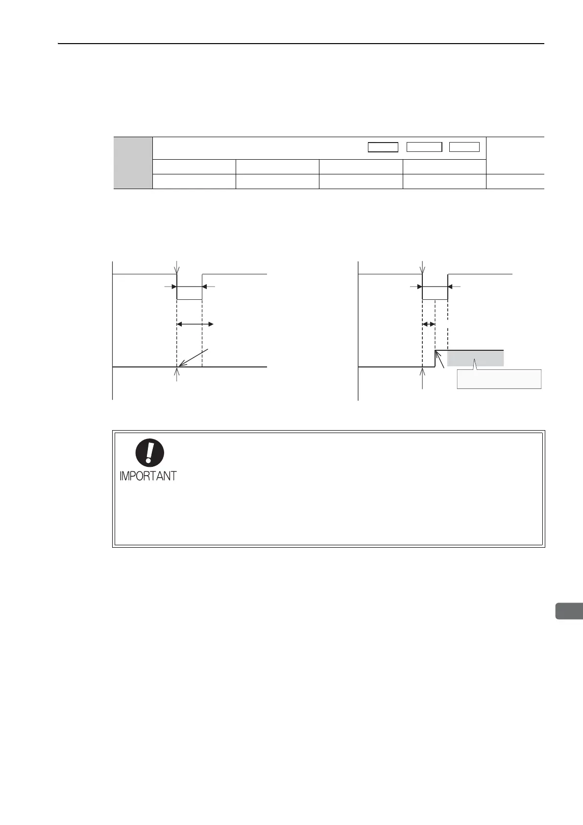
4.2.9 Instantaneous Power Interruption Settings
Determines whether to continue operation or turn OFF the servomotors power when the power supply voltage
to the main circuit power supply of the SERVOPACK and converter is interrupted.
If the power interruption time is shorter than the set value in Pn509, the servomotor will continue operation. If
it is longer than the set value, the servomotors power will be turned OFF during the power interruption. The
servomotor is turned ON when power supply to the main circuit recovers.
Note: If the instantaneous power interruption is longer than the set value of Pn509, the /S-RDY signal turns OFF.
If the uninterruptible power supplies are used for the control power supply and main circuit power supply, the
SERVOPACK can withstand an instantaneous power interruption period of 50,000 ms max.
Pn509
Instantaneous Power Cut Hold Time
Classification
Setting Range Setting Unit Factory Setting When Enabled
20 to 50000 1 ms 20 Immediately Setup
• If the control power supply makes control impossible during an instantaneous power
interruption, the same operation will be performed as for normally turning OFF the
power supply, and the setting of Pn509 will be ignored.
• The holding time of the main circuit power supply varies with the output of the SER-
VOPACK. If the load on the servomotor is large and an undervoltage alarm (A.410)
occurs, the setting of Pn509 will be ignored.
• The holding time of the control power supply (24 VDC) for the 400-V SERVOPACKs
depends on the capability of the power supply (not included). Check the power supply
before using the application.
Speed
Position
Torque
Instantaneous power interruption
Set value for Pn509 OFF time (t)
Instantaneous power interruption
OFF time (t)
Set value for
Pn509 ≥ OFF time (t)
Set value for
Pn509 < OFF time (t)
Main circuit
power supply
Set value for
Pn509
Servomotor
status
Power ON
Instantaneous power interruption
Set value for Pn509 < OFF time (t)
Instantaneous power interruption
OFF time (t)
Main circuit
power supply
Set value for
Pn509
Servomotor
status
Power ON
Operation
continues.
Power OFF
Forced
OFF.
Depends on the functions of
the command option module.

Table of Contents

Related product manuals