EasyManua.ls Logo

YASKAWA SGDV-COA

YASKAWA SGDV-COA
363 pages
To Next Page IconTo Next Page
To Next Page IconTo Next Page
To Previous Page IconTo Previous Page
To Previous Page IconTo Previous Page
Loading...
5.1 Type of Adjustments and Basic Adjustment Procedure
5-5
5.1.3 Monitoring Operation during Adjustment
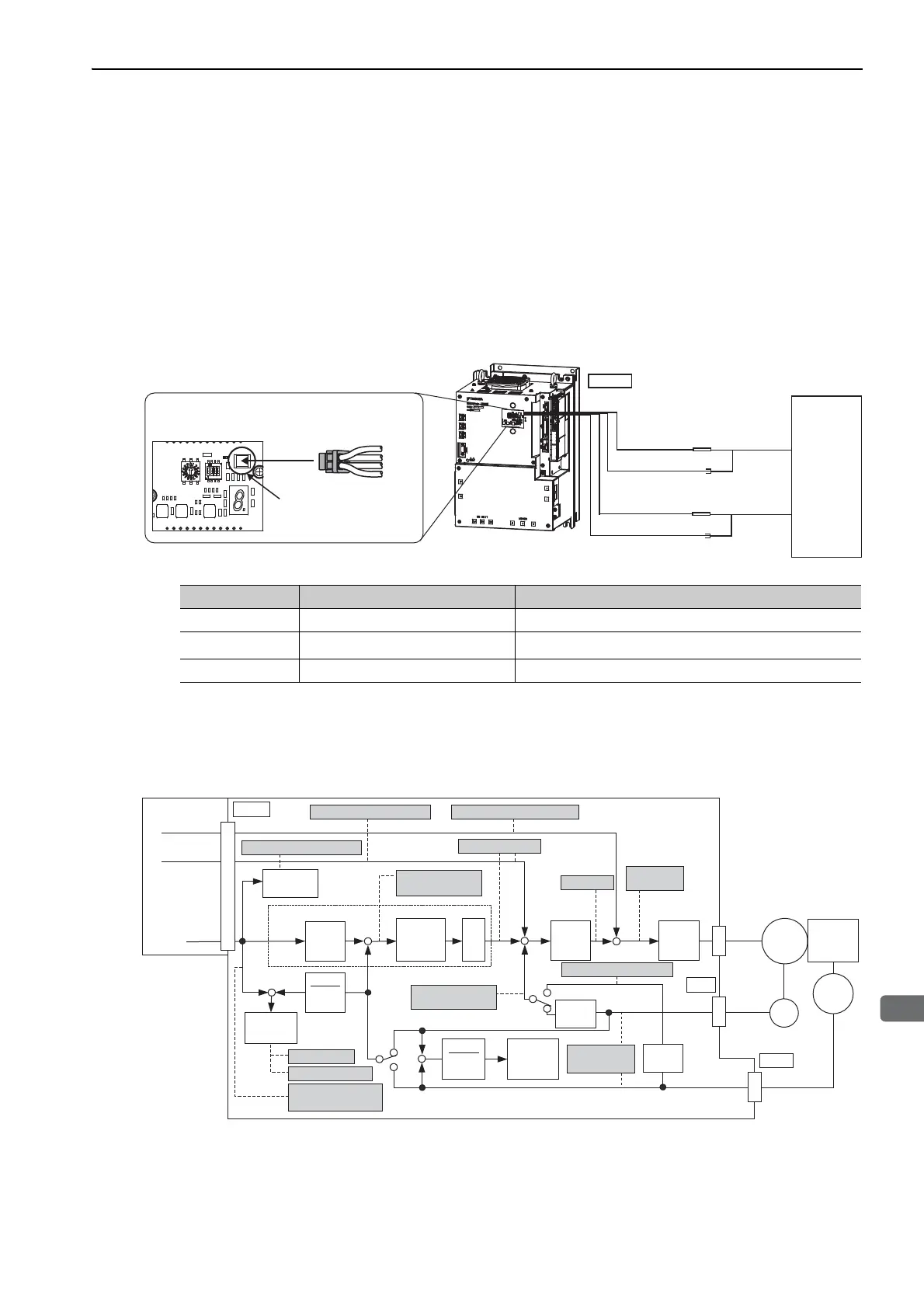
Check the operating status of the machine and signal waveform when adjusting the servo gain. Connect a mea-
suring instrument, such as a memory recorder, to connector CN5 analog monitor connector on the SERVO-
PACK to monitor analog signal waveform.
The settings and parameters for monitoring analog signals are described in the following sections.
(1) Connector CN5 for Analog Monitor
To monitor analog signals, connect a measuring instrument with cable (JZSP-CA01-E) to the connector CN5.
(2) Monitor Signal
The shaded parts in the following diagram indicate analog output signals that can be monitored.
Line Color Signal Name Factory Setting
White Analog monitor 1 Torque reference: 1 V/100% rated torque
Red Analog monitor 2
Motor speed: 1 V/1000 min
-1
Black (2 lines) GND Analog monitor GND: 0 V
Probe GND
Measuring probe
Measuring
instrument*
Probe GND
Measuring probe
White
Red
Black
Black
CN5
CN5
JZSP-CA01-E
White
Red
Black
Black
Measuring instrument is not included.
M-II
Connection Example
Kp
1
(U/V/W)
-
+ +
-
+
+ +
+
-
-
+
1
Command
option module
1
M Kp
CN31
ENC
CN2
CN10
Torque
feedforward
Speed
feedforward
Position
reference
SERVOPACK
Speed feedforward
Position reference speed
Position
amplifier error
Motor rotational
speed
Speed reference
Active gain
Torque
reference
Speed
conversion
Electric
gear
Speed
loop
Current
loop
Fully-closed loop (option)
Electric
gear
Electric
gear
Position loop
Torque feedforward
Error
counter
Error
counter
Error
counter
Load
Position Error
Positioning completed
Completion of position
reference completed
External encoder speed
Speed
conversion
Speed
conversion
Motor - load
position error
External
ENC
MECHA

Table of Contents

Related product manuals