EasyManua.ls Logo

YASKAWA SGDV-COA

YASKAWA SGDV-COA
363 pages
To Next Page IconTo Next Page
To Next Page IconTo Next Page
To Previous Page IconTo Previous Page
To Previous Page IconTo Previous Page
Loading...
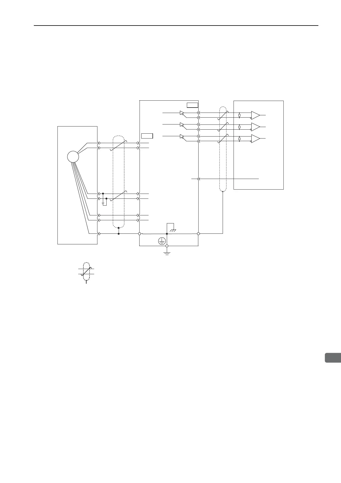
4.5 Absolute Encoders
4-35
4.5.1 Connecting the Absolute Encoder
The following diagram shows the connection between a servomotor with an absolute encoder, the SERVO-
PACK, and the host controller.
(1) Using an Encoder Cable with a Battery Case
∗1. The absolute encoder pin numbers for the connector wiring depend on the servomotors.
∗2. : represents shielded twisted-pair wires.
∗3. When using an absolute encoder, provide power by installing an encoder cable with a JUSP-BA01-E Battery Case or
install a battery on the host controller.
/PCO
33
34
35
36
19
20
CN1
SG
16
PA
O
/P
AO
PBO
/PBO
PCO
Battery
SERVOPACK
Encoder cable
with battery case
Connector
shell
2
0 V
Host controller
R
R
R
3
ENC
3
4
CN2
Absolute encoder
Connector
shell
2
1
5
6
1
2
PG5 V
PG0 V
PS
FG
/PS
BAT(+)
BAT(-)
Output line-driver
SN75ALS174
manufactured by Texas
Instruments or
the equivalent
Phase A
Phase B
Phase C
Phase A
Phase B
Phase C
Applicable line receiver: SN75ALS175
or MC3486 manufactured by Texas
Instruments or the equivalent
Terminating resistance R: 220 to 470 Ω
MECHA

Table of Contents

Related product manuals