EasyManua.ls Logo

YASKAWA SGM7E - Connections to Linear Encoder from Renishaw Plc

YASKAWA SGM7E
337 pages
To Next Page IconTo Next Page
To Next Page IconTo Next Page
To Previous Page IconTo Previous Page
To Previous Page IconTo Previous Page
Loading...
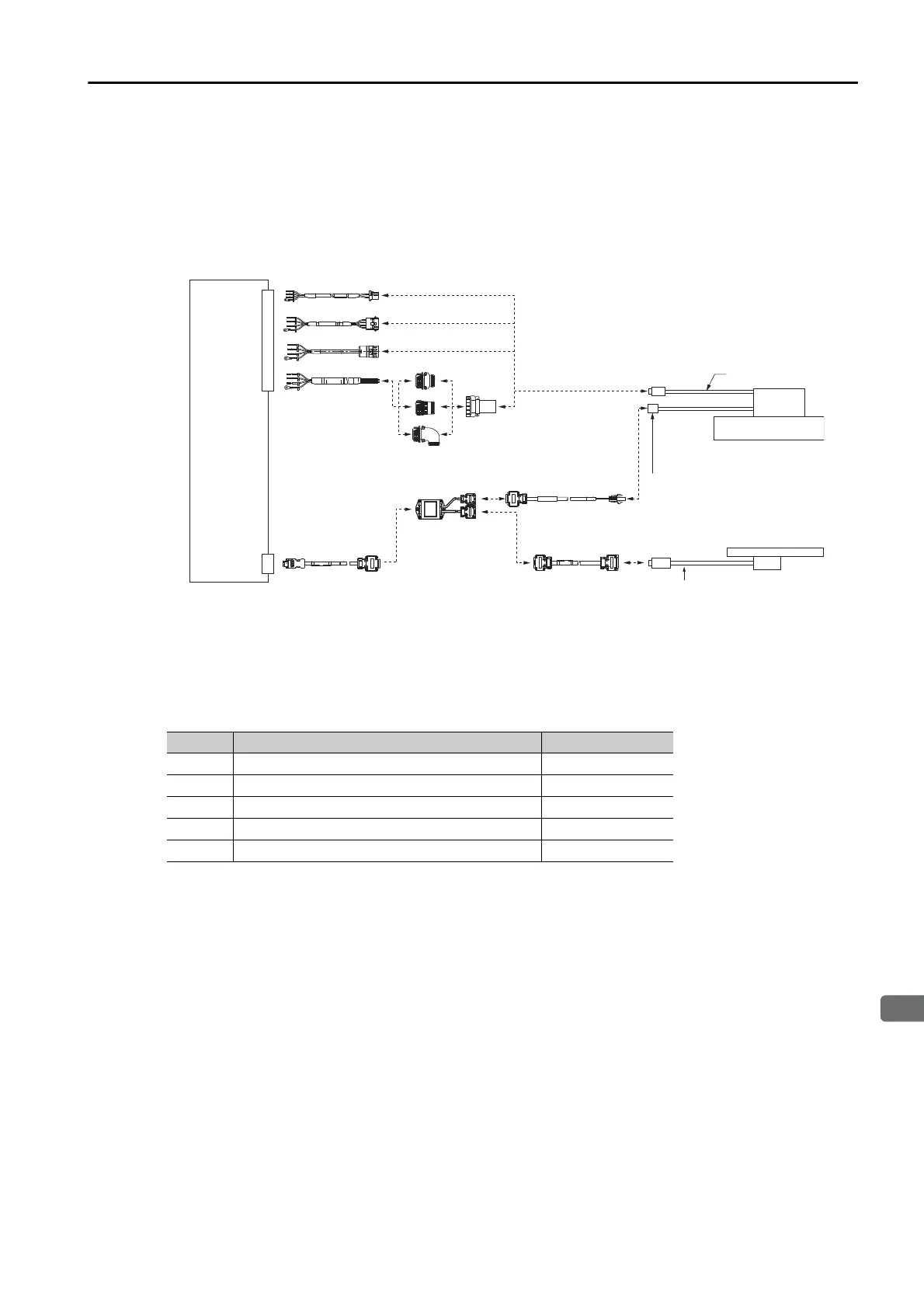
9.2 Cable Configurations
9.2.2 Connections to Linear Encoder from Renishaw plc
9
Cables and User-Assembled Wiring Materials for Linear Servomotors
9-9
*1. When using a JZDP-J00- Serial Converter Unit, do not use a Yaskawa Linear Encoder Cable that is lon-
ger than 3 m.
*2. If you use the origin signals with a Linear Encoder from Renishaw plc, the origin may sometimes be falsely
detected.
If that occurs, use the BID/DIR signal to output the origin signal only in one direction.
*3. Contact Renishaw plc for details on cables (analog 1 Vp-p output, D-sub 15-pin, male) from Renishaw plc.
However, the BID and DIR signals are not connected.
SGLFW2 Servomotors
*1. Only SGLFW2 Servomotors come equipped with Thermal Protector Relay Connectors.
*2. When using a JZDP-J00- Serial Converter Unit, do not use a Yaskawa Linear Encoder Cable that is lon-
ger than 3 m.
*3. If you use the origin signals with a Linear Encoder from Renishaw plc, the origin may sometimes be falsely
detected.
If that occurs, use the BID/DIR signal to output the origin signal only in one direction.
*4. Contact Renishaw plc for details on cables (analog 1 Vp-p output, D-sub 15-pin, male) from Renishaw plc.
However, the BID and DIR signals are not connected.
No. Cable Type Reference
Servomotor Main Circuit Cable page 9-19
Serial Converter Unit Cable page 9-20
Serial Converter Unit page 9-30
Sensor Cable page 9-20
Linear Encoder Cable page 9-20
SERVOPACK
Main circuit
connector
CN2
Serial Converter Unit
Servomotor Main Circuit Cable
Sensor Cable
Linear Encoder
Cable
*2
Cable from Renishaw plc
*4
Serial Converter
Unit Cable
Servomotor Main
Circuit Cable
Moving
Coil
Magnetic Way
Linear Encoder from
Renishaw plc
*3
Thermal Protector
Relay Connector
*1

Table of Contents

Other manuals for YASKAWA SGM7E

Related product manuals