EasyManua.ls Logo

Yealink T42S

Yealink T42S
622 pages
To Next Page IconTo Next Page
To Next Page IconTo Next Page
To Previous Page IconTo Previous Page
To Previous Page IconTo Previous Page
Loading...
Administrator’s Guide for SIP-T2 Series/T4 Series/T5 Series IP Phones
88
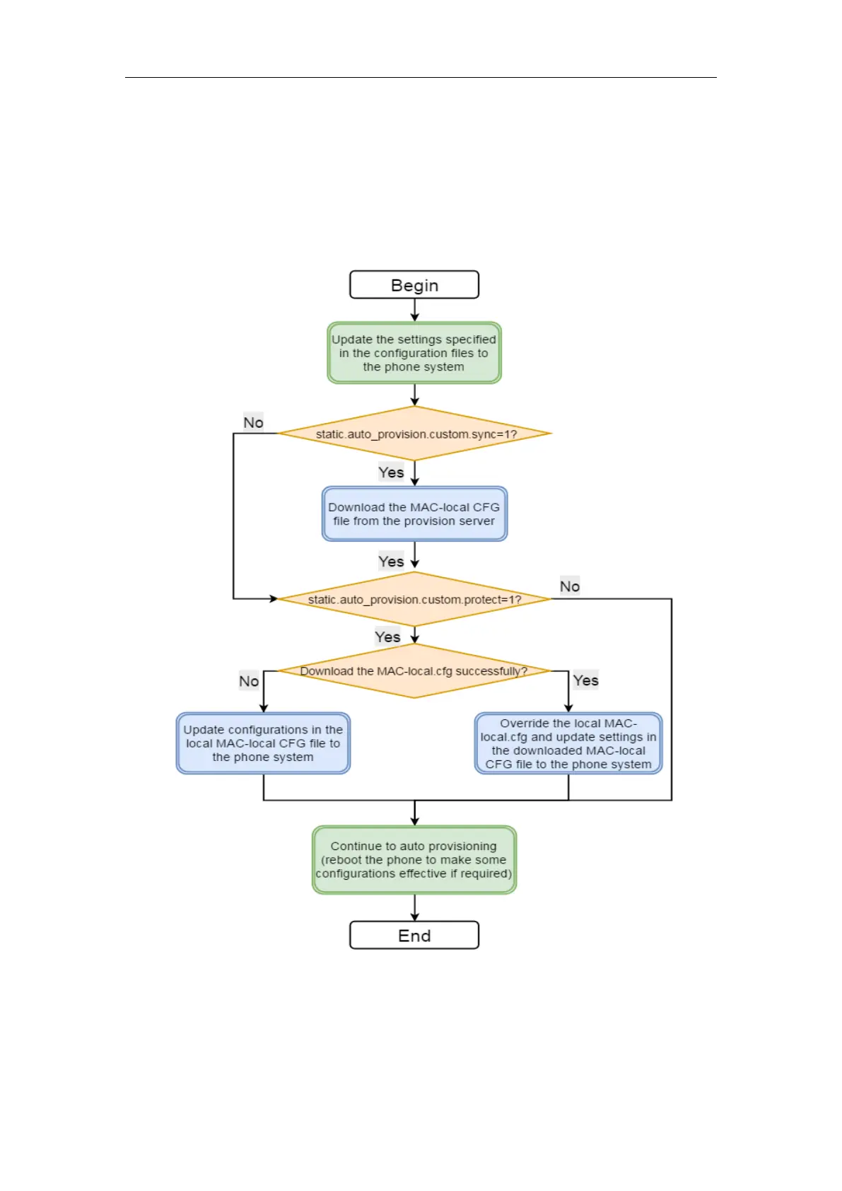
Auto Provisioning Flowchart for Keep User’s Personalized
Configuration Settings
The following shows auto provisioning flowchart for Yealink IP phones when a user wishes to keep user’s
personalized configuration settings.

Table of Contents

Other manuals for Yealink T42S

Related product manuals