EasyManua.ls Logo

Yealink T42S

Yealink T42S
622 pages
To Next Page IconTo Next Page
To Next Page IconTo Next Page
To Previous Page IconTo Previous Page
To Previous Page IconTo Previous Page
Loading...
Administrator’s Guide for SIP-T2 Series/T4 Series/T5 Series IP Phones
64
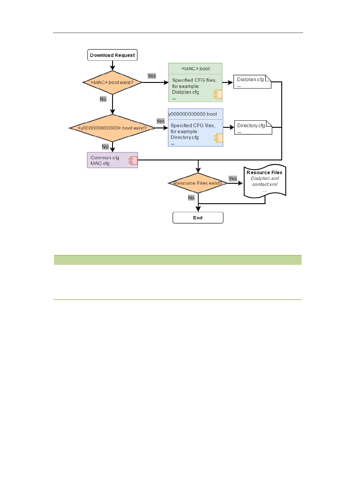
The parameters in the new downloaded configuration files will override the same parameters in files
downloaded earlier.
Note
For the phone running firmware version 82 or earlier, it downloads configuration files referenced in the boot
file in sequence.
For the phone running firmware version 83 or later, “specific_model.excluded_mode” determines which
configuration files referenced in the boot file to be downloaded.
Provisioning Methods
Yealink provides two ways to provision your phones:
Manual Provisioning: provisioning via the local phone user interface or web user interface.
Central Provisioning: provisioning through configuration files stored in a central provisioning server.
The method you use depends on how many phones need to be deployed and what features and settings
to be configured. Manual provisioning on web or phone user interface does not contain all of the phone
settings available with centralized method. You can use the web user interface method in conjunction
with central provisioning method and phone user interface method. We recommend using centralized
provisioning as your primary provisioning method when provisioning multiple phones.
Topics
Provisioning Methods Priority

Table of Contents

Other manuals for Yealink T42S

Related product manuals