EasyManua.ls Logo

4IPNET WHG315 - Quick-VPN

4IPNET WHG315
368 pages
Print Icon
To Next Page IconTo Next Page
To Next Page IconTo Next Page
To Previous Page IconTo Previous Page
To Previous Page IconTo Previous Page
Loading...
User’s Manual
WHG Controller / HSG Gateway ENGLISH
205
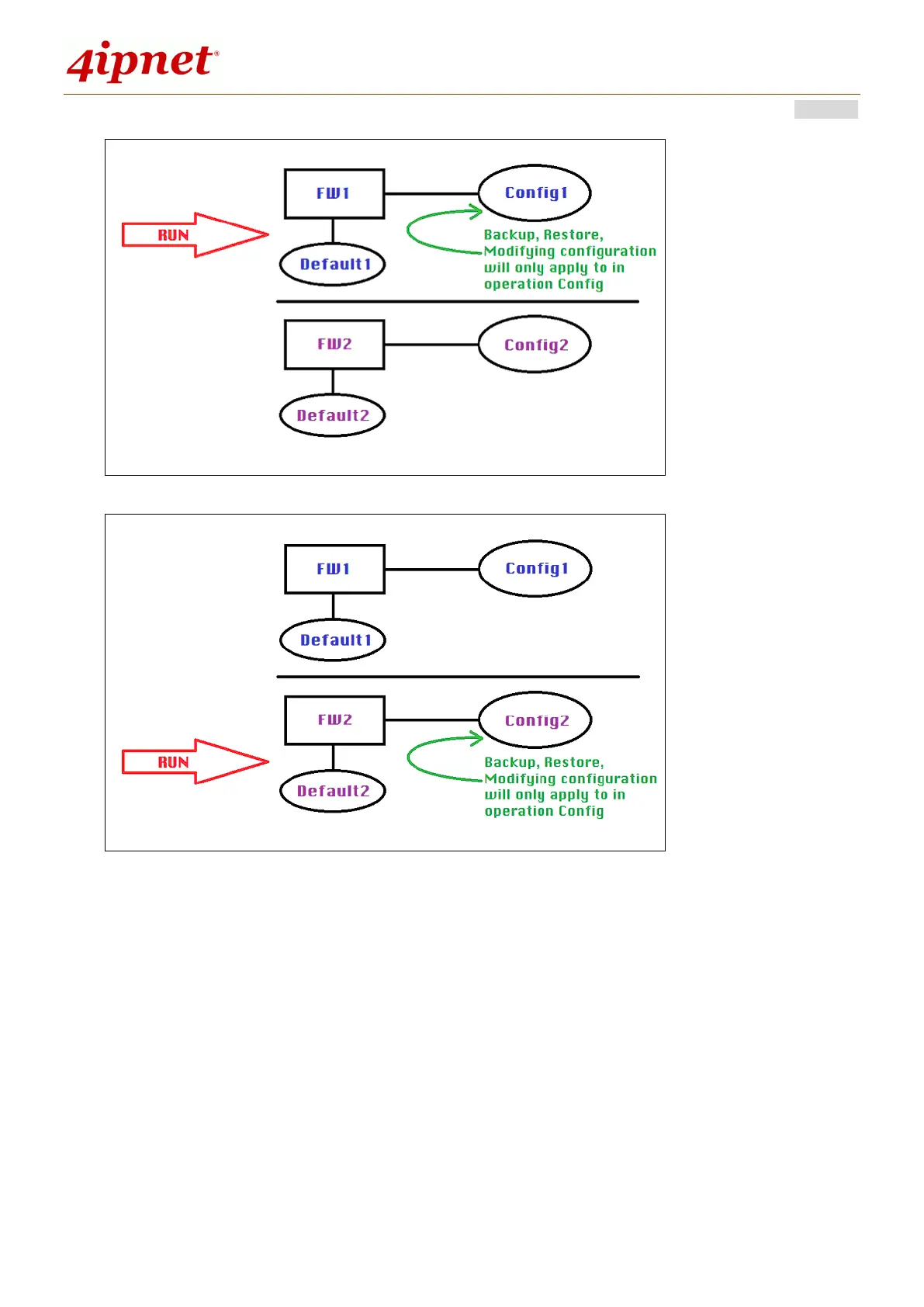
16.2.2. Quick-VPN
1) Allow admin to establish site to site VPN with a push button action between
two Access Controller for example between HQ site AC and Remote site AC.
Paragraphs below will designate HQ Site AC as AC1 and Remote Site AC as
AC2.

Table of Contents

Related product manuals