EasyManua.ls Logo

AAON RSMD-CM - Sensor Status Screens

AAON RSMD-CM
43 pages
Print Icon
To Next Page IconTo Next Page
To Next Page IconTo Next Page
To Previous Page IconTo Previous Page
To Previous Page IconTo Previous Page
Loading...
17
RSMD-CM Technical Guide
LCD SCREENS
Sensor Status Screens
Sensor Status Screens
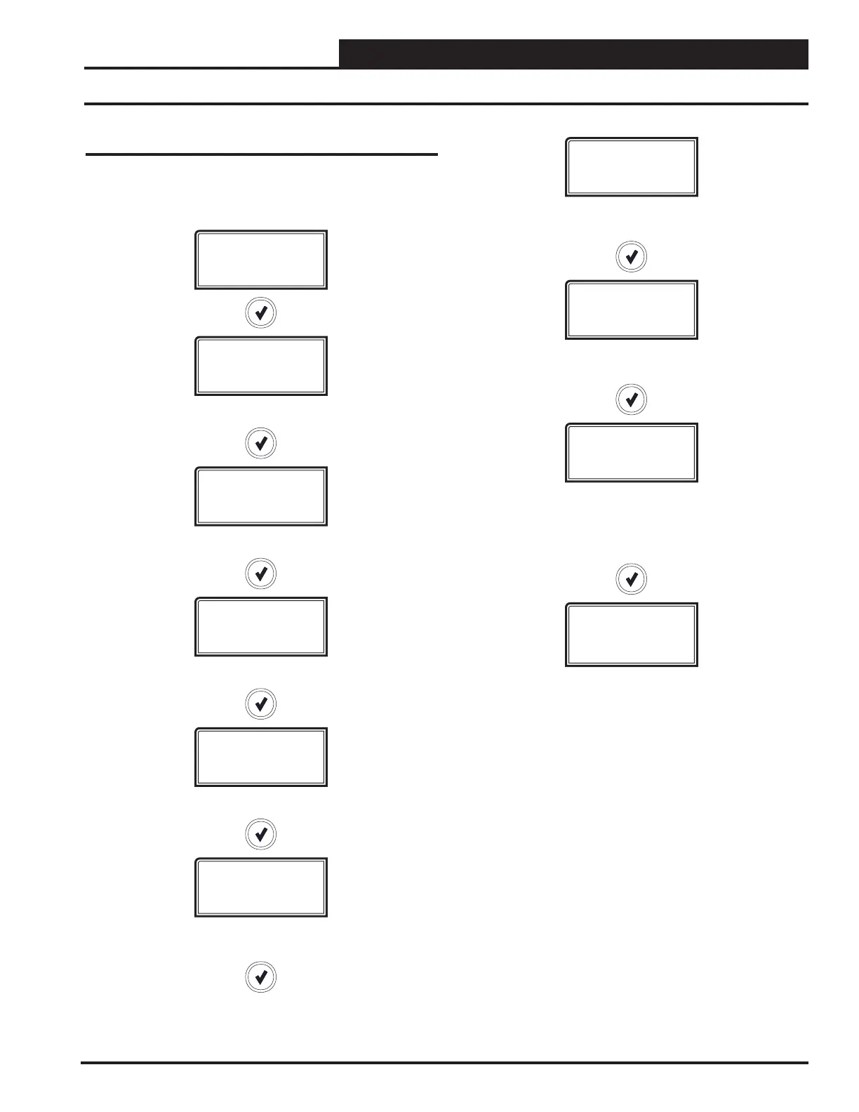
Refer to the following map when navigating through the Sensor
Status Screens. From the SENSOR STATUS Screen, press
<ENTER> to scroll through the screens.
SENSOR
STATUS
SUCTION 1
XXX PSI
SUCTION PRESSURE 1 READING FROM INPUT
HEAD PR1
XXX PSI
HEAD PRESSURE 1 READING FROM INPUT
SUCTION 2
XXX PSI
SUCTION PRESSURE 2 READING FROM INPUT
HEAD PR2
XXX PSI
HEAD PRESSURE 2 READING FROM INPUT
CALC CT1
XX DEG
CALCULATED COIL TEMPERATURE 1 FROM SUCTION
PRESSURE 1 INPUT
CALC CT2
XX DEG
CALCULATED COIL TEMPERATURE 2 FROM SUCTION
PRESSURE 2 INPUT
COMPTMP1
XX DEG
COMPRESSOR TEMPERATURE 1 READING FROM HEAD
PRESSURE 1 INPUT
COMPTMP2
XX DEG
COMPRESSOR TEMPERATURE 2 READING FROM HEAD
PRESSURE 2 INPUT
OR
If congured for Water Source Heat Pump
H2O TEMP
XX DEG
WATER TEMPERATURE READING FROM LEAVING WATER
TEMPERATURE SENSOR

Table of Contents

Related product manuals