EasyManua.ls Logo

ABB 266 - Page 17

ABB 266
92 pages
Print Icon
To Next Page IconTo Next Page
To Next Page IconTo Next Page
To Previous Page IconTo Previous Page
To Previous Page IconTo Previous Page
Loading...
2600T Series Pressure transmitters | OI/266/FF/ADD-EN Rev. B 17
– If this value doesn’t match the known Static Pressure applied in input at the transducer, enter the correct value in the
PRTB_STATIC_P_CAL_POINT_LO and write to the transmitter. This writing executes an internal algorithm that produces the new
correction coefficients.
– Read again the PRTB_STATIC_P_TRIMMED_VALUE and check if its value now matches the real Static Pressure value
coefficients.
Static pressure high trimming (for piezo dP sensor only)
With this operation the PRTB_STATIC_P_TRIMMED_VALUE is automatically adjusted, in order to match the real value of Static
Pressure applied at the transducer in the upper part of the range. The following sequence of operations is required:
– Select the engineering unit of the measure in the PRTB_STATIC_P_CAL_UNIT (Pressure Unit Only)
– Read the Static Pressure value from the PRTB_STATIC_P_TRIMMED_VALUE.
– If this value doesn’t match the known Static Pressure applied in input at the transducer, enter the correct value in the
PRTB_STATIC_P_CAL_POINT_HI and write to the transmitter. This writing executes an internal algorithm that produces the new
correction coefficients.
– Read again the PRTB_STATIC_P_TRIMMED_VALUE and check if its value now matches the real Static Pressure value.
Sensor temperature trimming
With this operation the PRTB_SECONDARY_VALUE (Sensor Temperature) is automatically adjusted, in order to match the real
value of the sensor temperature. The following sequence of operations is required:
– Select the engineering unit of the temperature in the PRTB_SECONDARY_VALUE_RANGE_UNIT (Temperature Unit Only)
– Read the Sensor Temperature value from the PRTB_SECONDARY_VALUE.
– If this value doesn’t match the known Sensor Temperature of the transducer, enter the correct value in the
PRTB_SENSOR_TEMP_CAL_POINT and write to the transmitter. This writing executes an internal algorithm that produces the
new correction coefficients.
– Read again the PRTB_SECONDARY_VALUE and check if its value now matches the real Sensor temperature value.
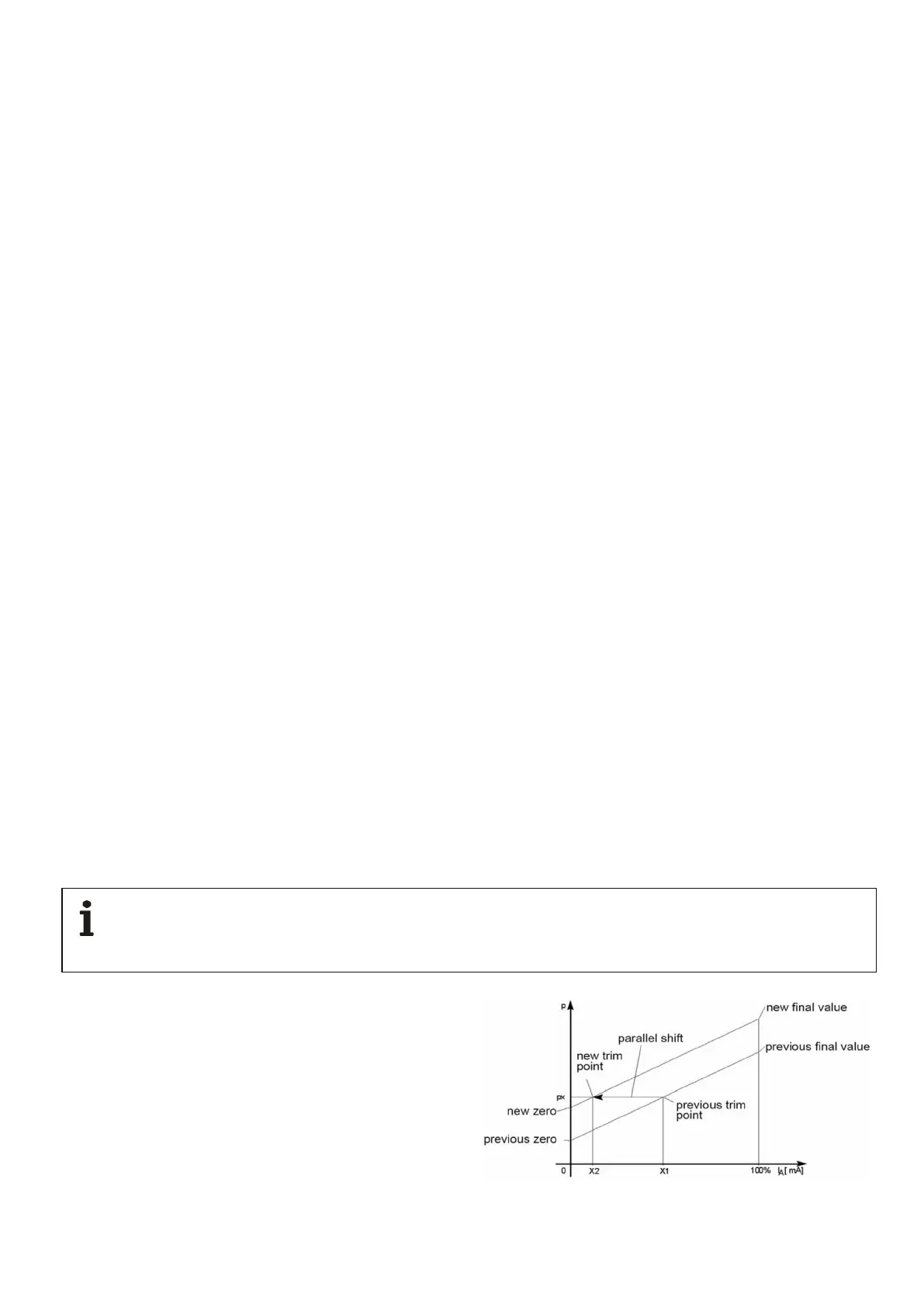
Parallel shift (P-dP)
In case the process (dp or p) cannot be led to 0 it is possible correct the measure performing the Parallel Shift operation. Typically
this operation is applicable for Level measurements.
Having the possibility to see/read the actual measure in percent, if it is not what expected, enter the percent of what the process
should measure. The correction consists in the shift of the calibration range values PRTB_PRIMARY_VALUE_RANGE 0% and
PRTB_PRIMARY_VALUE_RANGE 100% in order to produce in output the measure, PRTB_QUATERNARY_VALUE at the
desired percentage. The parallel shift is executed by writing the desired percent value in the PTRB_PARALLEL_SHIFT_PV.
Important
After the parallel shift execution, the percent value of the PRTB_QUATERNARY_VALUE matches the desired percentage only if the PRTB_LIN_TYPE is
set to Linear. If an AI block is set to CHANNEL = 4 it receives in input the PRTB_QUATERNARY_VALUE and in this case the AI_OUT matches the
desired percentage as well only if the AI_L_TYPE is set to Linear
This makes it possible to set the output signal of several
measuring devices that measure the same process variable to
the same value without having to perform a calibration with
applied pressure. E.G. the transmitter output can be adjusted
to gauge-glass for level measurement. This function can -
under the following circumstances - be carried out at any point
on the characteristic:
– Process variable within the adjusted measuring range -
transmitter with linear transfer function.
– Write protection on the transmitter must not be activated.

Related product manuals