EasyManua.ls Logo

Access Sensor Technologies UPAS v2 - Installing; Removing Inlet, Filter Cartridge, and Sampling Filter

Access Sensor Technologies UPAS v2
70 pages
Print Icon
To Next Page IconTo Next Page
To Next Page IconTo Next Page
To Previous Page IconTo Previous Page
To Previous Page IconTo Previous Page
Loading...
Access Sensor Technologies UPAS User Guide 9
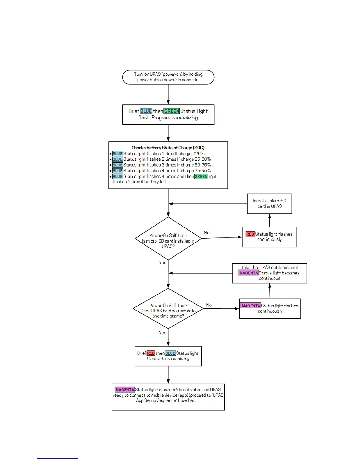
Figure 2 UPAS Power-On sequence

Table of Contents