EasyManua.ls Logo

Access Sensor Technologies UPAS v2 - Sample Run Setup and Programming in the App (Android and iOS)

Access Sensor Technologies UPAS v2
70 pages
Print Icon
To Next Page IconTo Next Page
To Next Page IconTo Next Page
To Previous Page IconTo Previous Page
To Previous Page IconTo Previous Page
Loading...
Access Sensor Technologies UPAS User Guide 37
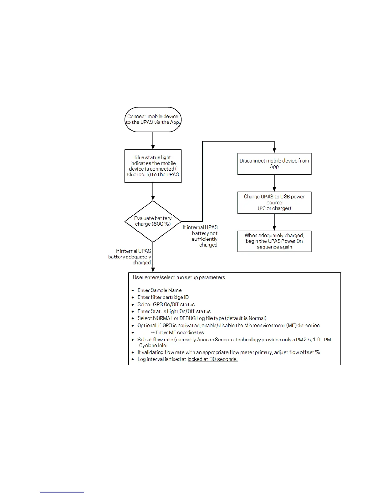
Sample Run Setup and Programming in the App (Android and iOS)
The following flow chart and table illustrate the sample run setup and run
sequence.

Table of Contents