EasyManua.ls Logo

Ada Delta-88 - Page 65

Default Icon
139 pages
Print Icon
To Next Page IconTo Next Page
To Next Page IconTo Next Page
To Previous Page IconTo Previous Page
To Previous Page IconTo Previous Page
Loading...
65
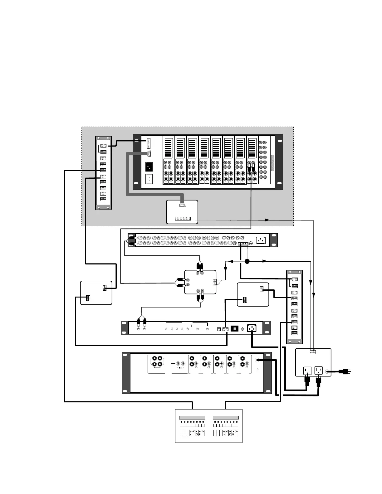
Please note, that when using a double-keypad, you will need to run two ADA Bus™ cables to
the keypads location (WPA-3000 location when using a tabletop dual control). One ADA
Bus™ wire goes to the VS-3's WH-3000 and the other goes to the Delta-88's WH-3000.
If you are using a touch screen or computer system controller (i.e. AMX or Crestron) for full
house system control, you will need one BC-232 ADA Bus™ to RS-232 convertor for every
Delta network and VS-3 network. If you are using more than one VS-3 (even if the two or more
units are operating in the same room) you will need one BC-232 for every VS-3. Furthermore,
you will need one RS-232 port (ADA specified) on the computer control system for every Delta
network, VS-3 network, or VS-3.
ACC-3
1234
-A+ -B+
L
RL
R
SUB
WOOFER
CENTER
LEFT RIGHT
115 V
VOLTAGE
SELECT
FUSE
AC POWER
1 2 3 4
1 2
12VDC
ACC-2
- +
ADA
BUS
OUTPUTS
REAR FRONT
INPUT
LEVEL
MIN MAX
SSD-66
SURROUND
SOUND
DECODER
FR. L.
SPK
INPUT
SPK OUT
4-16 OHMS
GAIN
1
+
-
FR. R.
SPK
INPUT
SPK OUT
4-16 OHMS
GAIN
2
+
-
CEN.
SPK
INPUT
SPK OUT
4-16 OHMS
GAIN
3
+
-
R. R.
SPK
INPUT
SPK OUT
4-16 OHMS
GAIN
4
+
-
R. L.
SPK
INPUT
SPK OUT
4-16 OHMS
GAIN
5
+
-
FR
&
FL
EXT.
IN
BASS
INPUT
SEPERATE
BASS INPUT
LR
SUB
+
-
+
-
6
BA
+-
BRIDGED OUTPUT
8-16 OHMS MONO
A & B
DUAL
MONO
OUTPUT
120 VAC
600W
MPA-6
MULTI
POWER AMPLIFIER
SYSTEM MAIN FRAME
SSD-66
MPA-6
ACC-3
UNIT
CONTROL
BUS
BI-3000
1
2
3
4
4
3
2
1
1 2 3 4
WH-3000
1 2 3 4
J1
J2
J3
J4
J5
J6
J7
J8
J9
J10
LOOP THRU
DELTA-88
DB-9
WH-3000
BI-3000
ADA BUS CABLE
ADA BUS CABLE
ADA
BUS
CABLE
TO AC
OUTLET
NO
NC
COMM
1 - 2 3 - 4
LLS-2
L
R
LR
L
R
24VAC/DC
LLS-2
3 L 2 L 1 L 8 L 7 L 6 L 5 L 4 L 3 L 2 L 1 L
S 3 S 2 S 1
V 3 V 2 V 1
3 R 2 R 1 R 8 R 7 R 6 R 5 R 4 R 3 R 2 R 1 R
S 3 S 2 S 1S 4
V 8 V 7 V 6 V 5 V 4 V 3 V 2
RF 3 RF 2 RF 1 RF B RF A
FUSE
AC INPUT
(50-60Hz 25W)
3/8A S.B.
250V
432121
+-
V 1
VS-3
1 2 3 4
WH-3000
1 2 3 4
J1
J2
J3
J4
J5
J6
J7
J8
J9
J10
LOOP THRU
WH-3000
UNIT
CONTROL
BUS
BI-3000
1
2
3
4
4
3
2
1
BI-3000
ADA BUS
WIRE TO
BOTH BI-3000s
VS-3 LOW VOLT. OUT
TO BOTH LLS-2 & ACC-3
DELTA-88 ZONED
LOW VOLTAGE
OUTPUT TO ACC-3
VS-3
ROOM
OFF
101.90 JAZZ
FM 1 FM 2 AM
CD 1 CD 2
VIDEO
PIANO
CASS
MODE
VOL
PRESET
VOL
UP
VOL
DN
DELAY
MONO
ENHAN
ROOM
OFF
SHIFT
ROOM
OFF
LASR TO TV
LASER
VHS HI-8
DISC AUX
TV
VIDEO
MODE
OUT
SEL
VOL
UP
VOL
DN
VOL
PRESET
MON
ENHAN
ROOM
OFF
SHIFT
CENTRAL
MUSIC
SYSTEM
CONTROL
LOCAL
VIDEO
SYSTEM
CONTROL
DOUBLE MC-3000
ON ONE PLATE OR
TABLE-TOP BOX
OPTIONS INCLUDE:
WALL KEYPAD FOR
MUSIC SYSTEM
& TABLE-TOP KEYPAD
FOR VIDEO SYSTEM
ADA BUS WIRE FROM DELTA-88'S WH-3000 ADA BUS WIRE FROM VS-3'S WH-3000
Low Voltage Out
DB-9
To Delta
FIX
VAR
SPEAKER
LR
+
-
LINE
INT. AMP
1
2
3
4
5
6
7
8
AUDIO
INPUTS
FIX
VAR
SPEAKER
LR
+
-
LINE
INT. AMP
FIX
VAR
SPEAKER
LR
+
-
LINE
INT. AMP
FIX
VAR
SPEAKER
LR
+
-
LINE
INT. AMP
FIX
VAR
SPEAKER
LR
+
-
LINE
INT. AMP
FIX
VAR
SPEAKER
LR
+
-
LINE
INT. AMP
FIX
VAR
SPEAKER
LR
+
-
LINE
INT. AMP
FIX
VAR
SPEAKER
LR
+
-
LINE
INT. AMP
4321 21
ADA BUS™
MUTE L.V.
ZONE L.V.
OUT
AC INPUT
AC
LOOP OUT
TO DELTA-88

Table of Contents

Related product manuals