EasyManua.ls Logo

AEMC 8500 - CT Test Mode Flow Chart

AEMC 8500
52 pages
Print Icon
To Next Page IconTo Next Page
To Next Page IconTo Next Page
To Previous Page IconTo Previous Page
To Previous Page IconTo Previous Page
Loading...
Digital Transformer Ratiometer DTR
®
Model 8500
15
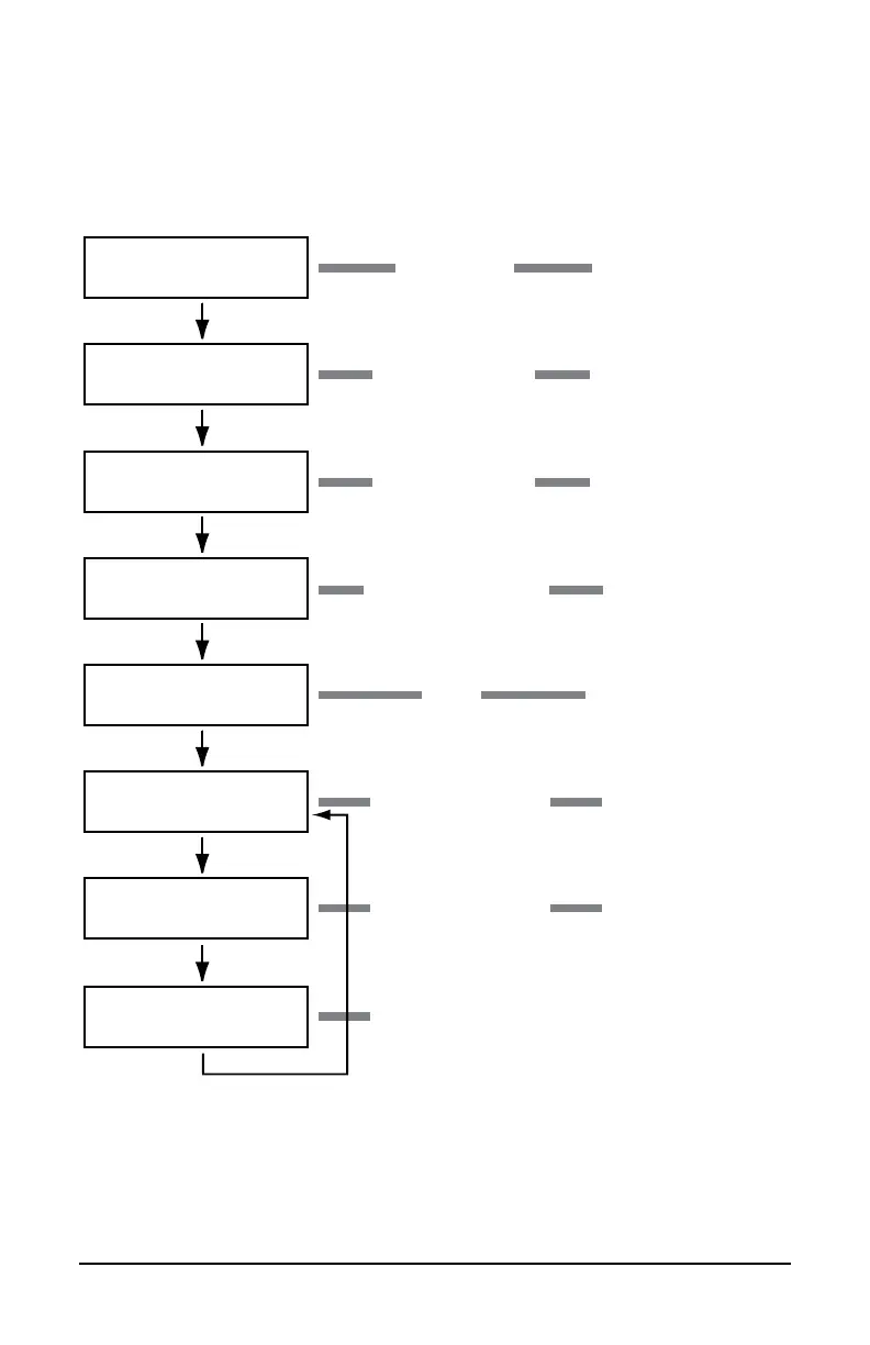
4.4.3 CT Test Mode Flow Chart
Display Indication
for CT Test Mode
Operator
Action
Comments
Version XXX
©
1997
Chauvin Arnoux
Turn Unit On with
TEST Button
Depressed
Indicates version of
Internal Firmware
AEMC
®
Instruments
DTR
®
Model 8500
Hold TEST Button
Model Identification
Hold TEST Button
Release TEST Button
AEMC
®
Instruments
Low Battery
Replaces Above Indication
when Batteries Need
Recharging
CT Test Mode
Indication of
Selected Mode
Calibrating
Please Wait
N/A
Internal Calibraiton
in Progress
CT Test Mode
Ready
Push TEST Now
to Initiate Testing
System Ready to
Begin Testing
*Ratio Testing
[TEST] to Cancel
Push TEST Now
to Cancel
Te st in Progress
Ratio Testing
in Progress with
Test Cancel Option
Ratio: 40.00 : 1
Current: 35 mA
Push TEST Now to
Reset for Next Test

Table of Contents

Related product manuals