EasyManua.ls Logo

Aerco BENCHMARK 6000 - Page 128

Aerco BENCHMARK 6000
210 pages
Print Icon
To Next Page IconTo Next Page
To Next Page IconTo Next Page
To Previous Page IconTo Previous Page
To Previous Page IconTo Previous Page
Loading...
Benchmark 6000 Boiler Installation, Operation & Maintenance Manual
CHAPTER 8 TROUBLESHOOTING GUIDE
Page 128 of 210 AERCO International, Inc. 100 Oritani Dr. Blauvelt, NY 10913 OMM-0086_0D
03/20/14 Ph.: 800-526-0288 GF-133
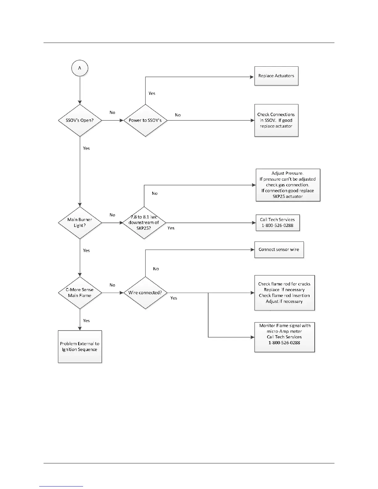
Figure 8-4: Pilot Assembly Troubleshooting (Sheet 2 of 2)

Table of Contents

Related product manuals