EasyManua.ls Logo

Allen-Bradley PowerFlex 20-750-ENC-1 - Page 290

Allen-Bradley PowerFlex 20-750-ENC-1
302 pages
Print Icon
To Next Page IconTo Next Page
To Next Page IconTo Next Page
To Previous Page IconTo Previous Page
To Previous Page IconTo Previous Page
Loading...
290 Rockwell Automation Publication 750-IN001O-EN-P - October 2014
Chapter 5 I/O Wiring
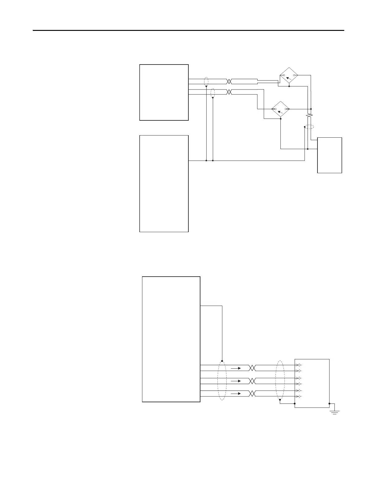
Figure 152 - Registration Sensor
See Universal Feedback parameters P90 through P129.
Figure 153 - Simulated Incremental Encoder Output
Set Universal Feedback parameter P80 [Enc Out Sel] to 2 “Sine Cosine,” 3
“Channel X,” or 4 “Channel Yas needed.
Universal Feedback Option
Module TB1
Universal Feedback Option
Module TB2
-Hm
+Hm
-R0
+R0
-R1
+R1
-Yc
-Yd
+Yd
+Yc
Rotary Registration
Sensor
+ Power
Common
+ Power
Common
Line Registration
Sensor
Power
Common
External
Power
Supply
12 or 24V DC
-Sn
+Sn
-Cs
+Cs
IS
OS
-Xc
-Xd
+Xd
-Hf
+Hf
5c
+5
+Xc
12c
-A
A
-B
B
-Z
Z
+12
Universal Feedback Option
Module TB1
-Sn
+Sn
-Cs
+Cs
IS
OS
-Xc
-Xd
+Xd
-Hf
+Hf
5c
+5
+Xc
12c
+12
PE
Customer Equipment
-A
A
-B
B
-Z
Z

Table of Contents

Related product manuals