EasyManua.ls Logo

Astoria 2GR - Page 81

Astoria 2GR
106 pages
Print Icon
To Next Page IconTo Next Page
To Next Page IconTo Next Page
To Previous Page IconTo Previous Page
To Previous Page IconTo Previous Page
Loading...
TECHNICIANS' manual
83 of 108
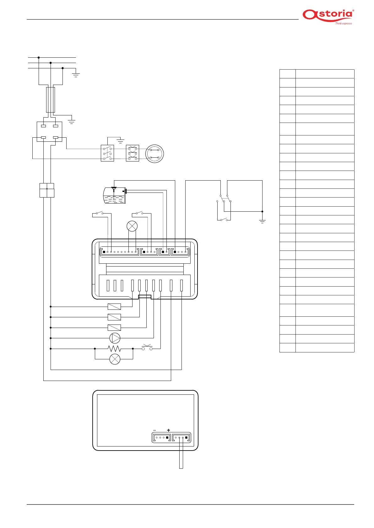
13.5.16 Wiring diagram code 18090067-18090068 *CKX*
FA1
FA2
FA4
FA5
FA3
FA6
FA7
RS232
PO
OUT
CT
MA
MANE
NE NE
RO
GR VE GV
BI
BL
SL
STCCAL DV
SD
PT
SH
GS GS
PG
EVG
EVT
EVC
MP
RIS
TS
SR
IN
R
N
MA
BL GV
CAB
S/L2 R/L1
U/T1V/T2
PR
SA
RE
Back
Front
BI White
BL Blue
CAB Power cable
CAL Heating unit
CT Power supply connector
DV Diverter
EVC
Heating unit lling
solenoid valve
EVG Group solenoid valve
EVT Tea solenoid valve
GR Grey
GS Grey-red
GV Yellow-green
IN Switch
LA Indicator light
MA Brown
MP Motor pump
NE Black
PG Group button
PO Jumper
PR Pressure switch
PT Tea button
RE Heating element
RIS Heating
RO Red
SA Safety heating element
SD Reed sensor
SH
Indicator light for
lack of water
SL Heating unit level probe
SR Heating light
TS Safety thermostat
VE Green

Table of Contents

Other manuals for Astoria 2GR

Related product manuals