EasyManua.ls Logo

Balluff MATRIX VISION mvBlueNAOS - Page 39

Balluff MATRIX VISION mvBlueNAOS
292 pages
Print Icon
To Next Page IconTo Next Page
To Next Page IconTo Next Page
To Previous Page IconTo Previous Page
To Previous Page IconTo Previous Page
Loading...
1.8 Quickstart 31
For the GenICam interface layout all device properties modified during a continuous acquisition will be applied
at once so might affect this or the next image transmitted by the device. Depending on various parameters
(the number of buffer already captured but not collected by the application, the way the device internally
operates(e.g. has already captured a couple of images that await transmission), etc.) this will have impact
on that captured images somewhere in the near future thus when a precise moment to change settings is
needed, continuous acquisition must be stopped and then restarted after modifying the features. Certain
features (typically those affecting the buffer layout/size) cannot be changed while a continuous acquisition is
running in GenICam interface layout anyway.
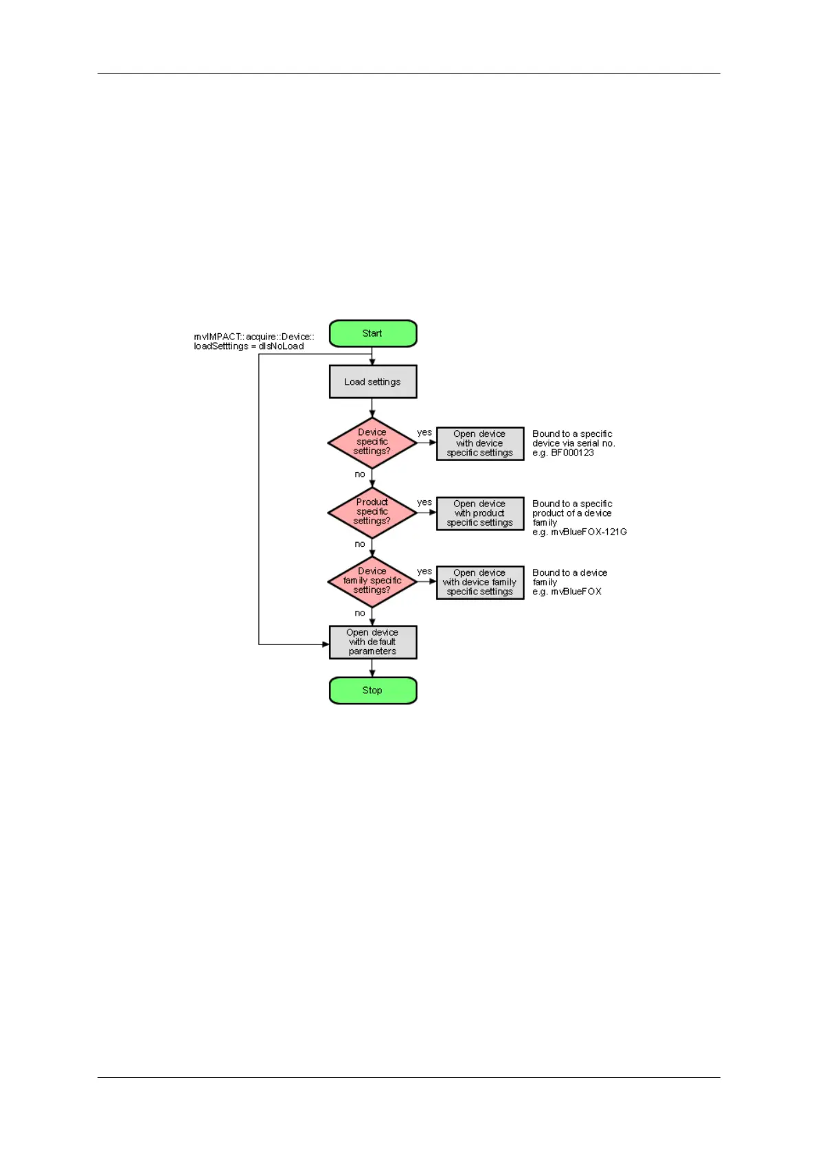
Now, whenever a device is opened, the driver will execute following procedure:
wxPropView - Device setting start procedure
Please note that each setting location step in the figure from above internally contains two search steps. First
the framework will try to locate a setting with user scope and if this can't be located, the same setting will be
searched with global (system-wide) scope. On Windows this e.g. will access either the HKEY_CURRENT-
_USER or (in the second step) the HKEY_LOCAL_MACHINE branch in the Registry.
Whenever storing a product specific setting, the device specific setting of the device used for storing will be
deleted (if existing). E.g. you have a device "VD000001" which belongs to the product group "VirtualDevice"
with a setting exclusively for "VD000001". As soon as you store a product specific setting using THIS device,
the (device specific) setting for "VD000001" will be deleted. Otherwise a product specific setting would never
be loaded as a device specific setting will always be found first. Storing a product specific setting with
a different device belonging to the same family however will NOT delete device specific settings for other
devices.
The very same thing will also happen when opening a device from any other application! mvPropView does
not behave in a special way but only acts as an arbitrary user application.
Whenever storing a device family specific setting, the device specific or product specific setting of the device
used for storing will be deleted (if existing). See above to find out why.
MATRIX VISION GmbH

Table of Contents

Related product manuals