EasyManua.ls Logo

BMW E36 - Page 141

BMW E36
386 pages
Print Icon
To Next Page IconTo Next Page
To Next Page IconTo Next Page
To Previous Page IconTo Previous Page
To Previous Page IconTo Previous Page
Loading...
5
BMW
04/99
2460.4Ć
1998
04
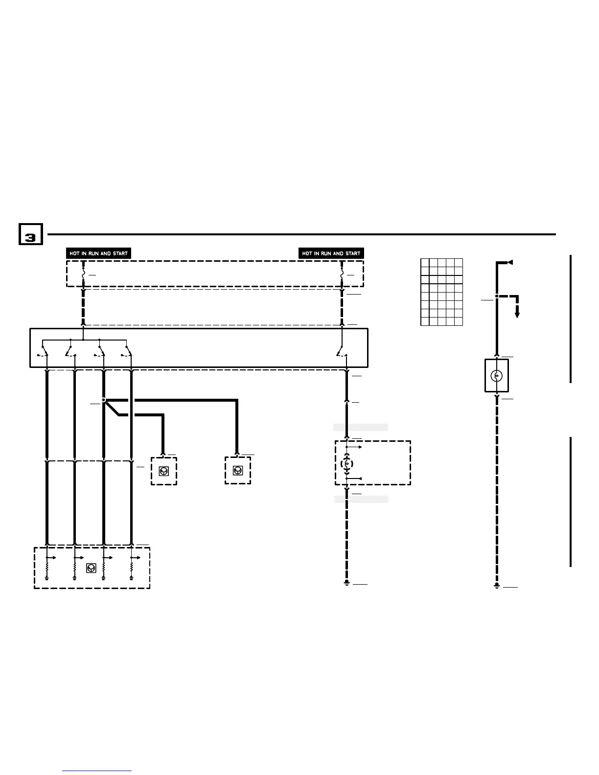
ELECTRONIC TRANSMISSION CONTROL (EGS A5S 310Z)
P90
FRONT POWER
DISTRIBUTION BOX
L4
H27
LEFT BACK UP
LIGHT
L3 L2 L1
A7000
TRANSMISSION
CONTROL MODULE
(EGS)
9 37 8 36 X7000
8 6 7 4
.5 BR/WS .5 BL/WS .5 BR/SW .5 BL/SW
X511
3
S3
AUTOMATIC
TRANSMISSION
RANGE SWITCH
0) OFF (LOW)
1) ON (HIGH)
2) CLOSED IN
REVERSE
X10017
12
16
2 X511
5
R
6 X319
X191
21 20 19 X6918
A8
CRUISE CONTROL
MODULE
(TEMPOMAT)
5
X22
.35 BR/SW .5 BR/SW
X10012
58g
2 X1193
X1019
LIGHT SWITCH
DETAILS
6300.0
1 X1193
E82
TRANSMISSION
POSITION
INDICATOR LIGHT
GROUND
DISTRIBUTION
0670.4
.5 BR/WS .5 BL/WS .5 BR/SW .5 BL/SW
.5 BR/SW
.5 GR/RT
.5 GR/RT
FUSE DETAILS
0670.3
E46
LEFT LUGGAGE
COMPARTMENT
LIGHT ASSEMBLY
TWODOOR
FUSE DETAILS
0670.3
1 BL/GE
01 10
F28
5A
31
F26
10A
1010 02
313131
A836
ELECTRONIC
IMMOBILIZER
CONTROL MODULE
(EWS II)
9 X1659
L4 L3 L2 L1
1 BL/GE
4 X13
4 X319
1 TWODOOR
X13006
GROUND
DISTRIBUTION
0670.4
L1 L2 L3 L4
P
R
N
D
3
2
1
1101
1000
1110
0001
0011
1011
0010
EGS A5S 310Z

Table of Contents

Related product manuals