EasyManua.ls Logo

BMW E36 - ELECTRICAL CONVERTIBLE TOP

BMW E36
386 pages
Print Icon
To Next Page IconTo Next Page
To Next Page IconTo Next Page
To Previous Page IconTo Previous Page
To Previous Page IconTo Previous Page
Loading...
2.5 SW/GE 2.5 SW/
RT
X188
BMW
04/99
5430.1Ć
1998
00
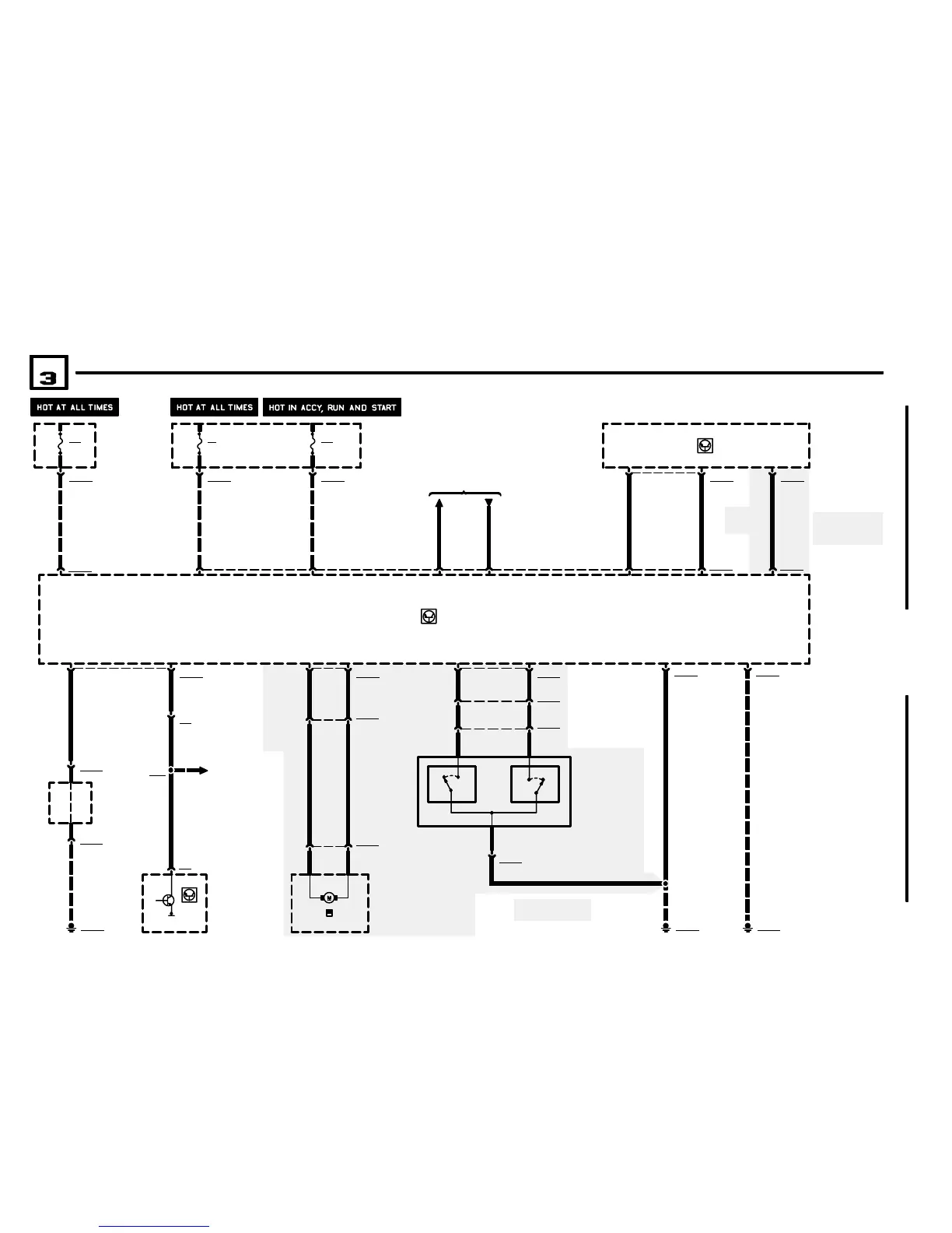
ELECTRICAL CONVERTIBLE TOP
P90
FRONT POWER
DISTRIBUTION BOX
F49
20A
X19564
2
10 X13156
FUSE DETAILS
0670.3
A96
CONVERTIBLE TOP
CONTROL MODULE
RXD
25
1
.5 SW/BL
2 X17
.5 SW/WS
X13159
5
13
X13230
F7
5A
X10015
14
26
FUSE DETAILS
0670.3
F43
5A
X10018
26
6
FUSE DETAILS
0670.3
6
X13156
X11166
GROUND
DISTRIBUTION
0670.4
22
X13159
TXD
A104
BODY
ELECTRONICS
CONTROL MODULE
(ZKE IV)
X13255
5
10
11
.35 WS/GN .35 WS/GE
4
.5 WS/VI
31
2
X13006
GROUND
DISTRIBUTION
0670.4
1
X11211
X11209
E99
HARD TOP
CONNECTOR 1
X13159
16
.5 WS/GE
29
X14
.5 SW/WS
.5 SW/WS
A2w
INSTRUMENT
CLUSTER
2) VEHICLE
SPEED
OUTPUT
INSTRUMENT
CLUSTER
6211.0
DATA LINK
0670.5
11
X11390
X1325418
.35 WS/RT
1
3
1
BL
2 X11382
7
X13156
2 X11383
RT
10
02
.35 WS/SW .35 WS/BL
1
9
1
.5 WS/SW
GR
S231
WINDSCREEN COWL
PANEL LOCK MICRO
SWITCH
0) OFF
1) WINDSCREEN
COWL PANEL
LOCKED
2) WINDSCREEN
COWL PANEL
UNLOCKED
3 X11385
10
X11390
3 X11386
.5 WS/BL
BL
2 X11385
.5 BR/OR
2.5 SW/GE 2.5 SW/
RT
BR
M132
WINDSCREEN
COWL PANEL LOCK
MOTOR
P96
AUXILIARY FUSE
BOX IN LUGGAGE
COMPARTMENT
GROUND
DISTRIBUTION
0670.4
AUTOMATIC
CONVERTIBLE TOP
AUTOMATIC
CONVERTIBLE
TOP
.5 BR/GE

Table of Contents

Related product manuals