EasyManua.ls Logo

BMW E36 - Fuses 26, 27, 28, 29, and 30

BMW E36
386 pages
Print Icon
To Next Page IconTo Next Page
To Next Page IconTo Next Page
To Previous Page IconTo Previous Page
To Previous Page IconTo Previous Page
Loading...
2
1 X19561M3
S8503
PROGRAM SWITCH
D100
DATA LINK
CONNECTOR
16
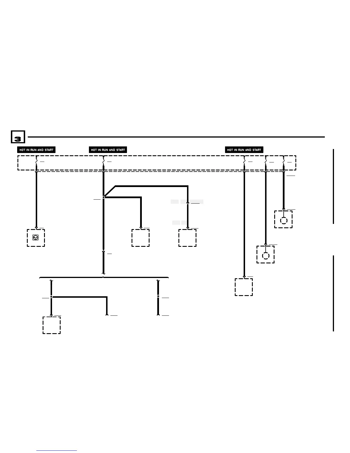
FUSES 26, 27, 28, 29, AND 30
04/99
0670.3Ć
1998
09
FUSE DETAILS
P90
FRONT POWER
DISTRIBUTION BOX
F30
7.5A
X10017
BMWBMWBMWBMW
X2022
F26
10A
X8511
S8511
REVERSING LIGHT
SWITCH
2
D100
DATA LINK
CONNECTOR
X511
S3
AUTOMATIC
TRANSMISSION
RANGE SWITCH
2
X85035
1210.20
1240.0
2460.2
X511
S3
AUTOMATIC
TRANSMISSION
RANGE SWITCH
5
6571.0
F29
7.5A
E11
LEFT HIGH BEAM
LIGHT
F28
5A
E12
RIGHT HIGH BEAM
LIGHT
X100712
X100742
2460.2
6322.0
2460.2
6322.0
X6002
16 X6002
20181612
1.5 GN/WS .5 GN/GR 1 WS/GN 1 WS/BL
6312.0
6312.0
.35 GN/WS1 GN/WS1.5 GN/WS
1.5 GN/WS
1 GN/WS
1.5 GN/WS
1.5 GN/WS 1.5 GN/WS
WITHOUT EGS WITH EGS
X1168
X6835
1.5 GN/WS
X6835
56a 56a
WITH EGS
2460.4 2460.4
2460.4
1210.17
3450.0
6211.0
6213.2
F27
5A
X16
A2w
INSTRUMENT
CLUSTER
23
6581.2
14
.5 GN/VI
.35 GN/WS
3450.1
M3

Table of Contents

Related product manuals