EasyManua.ls Logo

BMW E36 - GROUND DISTRIBUTION (X173)

BMW E36
386 pages
Print Icon
To Next Page IconTo Next Page
To Next Page IconTo Next Page
To Previous Page IconTo Previous Page
To Previous Page IconTo Previous Page
Loading...
323i, 328i, M3
BMW
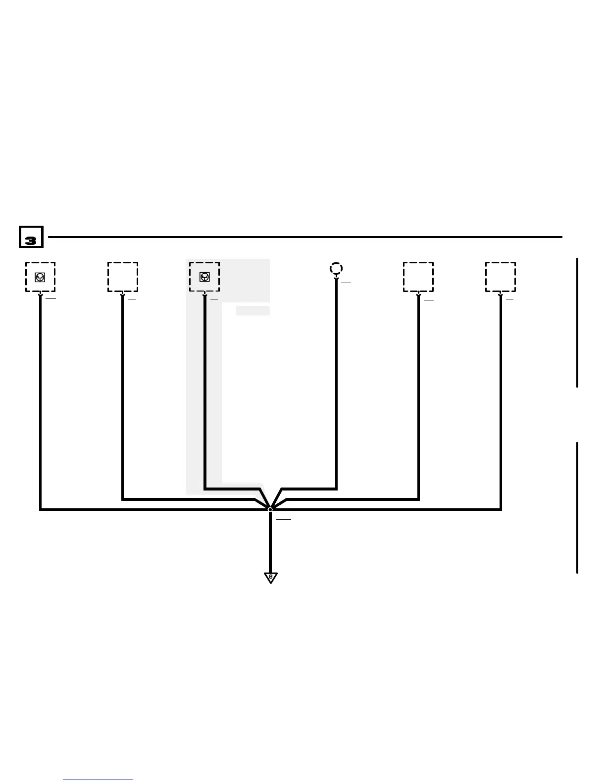
GROUND X173
04/99
0670.4Ć
1998
02
GROUND DISTRIBUTION
BMW
BMWBMW
.5 BR
X517
4
N3
DIMMER
X10024
X5221
H10
CHIME MODULE
0670.4-04
X784
S30
BRAKE LIGHT
SWITCH
.5 BR
4 BR
.5 BR
X634
K9
UNLOADER RELAY,
TERMINAL 15
.5 BR
H8
RIGHT FRONT
AUXILIARY TURN
LIGHT
X390
1
.5 BR
X1721
A2w
INSTRUMENT
CLUSTER
.35 BR

Table of Contents

Related product manuals