EasyManua.ls Logo

BMW Z3(E36/7) - Page 108

BMW Z3(E36/7)
367 pages
Print Icon
To Next Page IconTo Next Page
To Next Page IconTo Next Page
To Previous Page IconTo Previous Page
To Previous Page IconTo Previous Page
Loading...
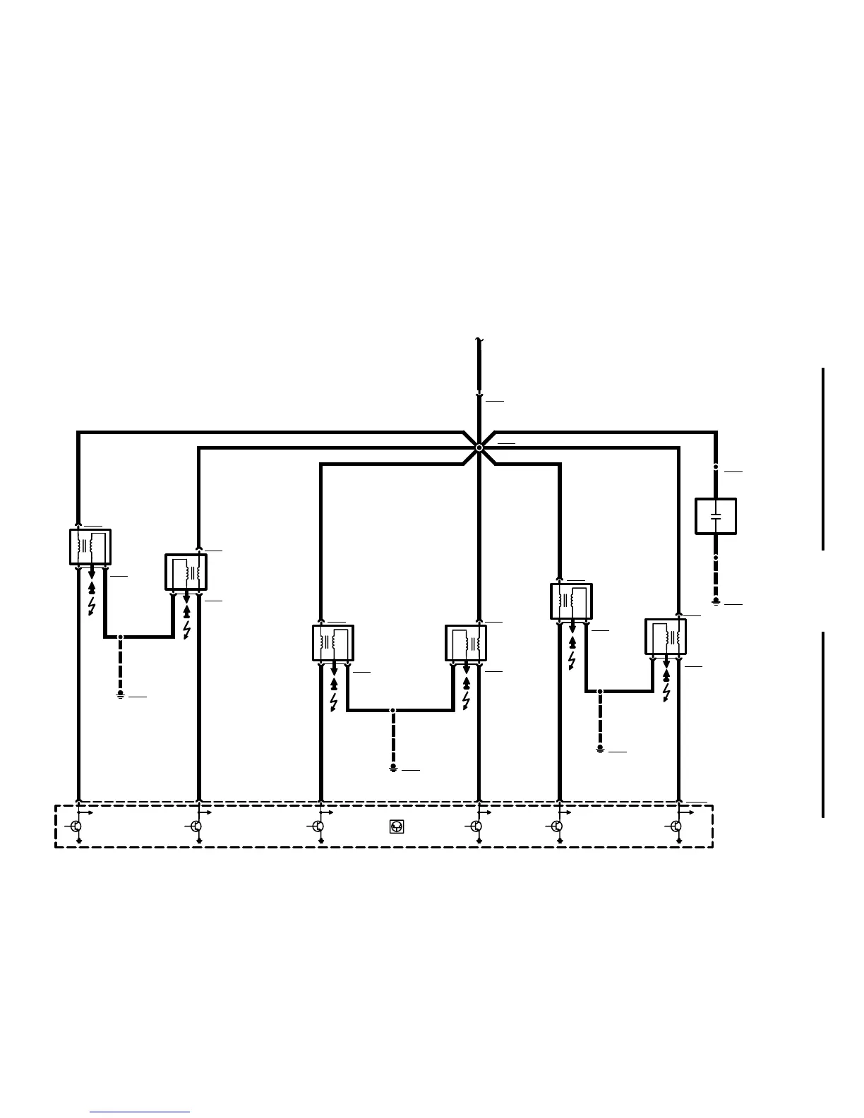
1 GN
1.5 SW/RT1.5 SW/WS 1.5 SW/GE 1.5 SW/BL 1.5 SW/GN 1.5 SW/VI
!
2
01/01
1210.27Ć
2001
01
1
3 X6151
X6152
1
1 GN 1 GN
3
3 X6152
2 3 9 6 7 X60005
T6151
CYL. 1 IGNITION
COIL
T6152
CYL. 2 IGNITION
COIL
A6000
ENGINE CONTROL
MODULE (DME)
1 GN1 GN
X6151
2
2
X6153
X615321
X6154
1
3 X6154
2
T6154
CYL. 4 IGNITION
COIL
3 X6155
X615521
X61561
3 X6156
T6156
CYL. 6 IGNITION
COIL
T6153
CYL. 3 IGNITION
COIL
T6155
CYL. 5 IGNITION
COIL
1 BR
1 BR
1 BR
1 BR
1 BR
1 BR
GROUND
DISTRIBUTION
0670.4
GROUND
DISTRIBUTION
0670.4
GROUND
DISTRIBUTION
0670.4
31 31 31 31 31 31
1 X6054
2.5 GN
2.5 RT/WS/GE
X6832
1 GN
X6456
X6456
X6456
.5 GN
C6000
SUPPRESSION CA-
PACITOR
GROUND
DISTRIBUTION
0670.4
X6456
1 BR
1 GN
X6833

Table of Contents

Other manuals for BMW Z3(E36/7)

Related product manuals