EasyManua.ls Logo

BMW Z3(E36/7) - Page 147

BMW Z3(E36/7)
367 pages
Print Icon
To Next Page IconTo Next Page
To Next Page IconTo Next Page
To Previous Page IconTo Previous Page
To Previous Page IconTo Previous Page
Loading...
2
4
13
BM
BMW
BMWBMW
Z3
01/01
3450.1Ć
2001
01
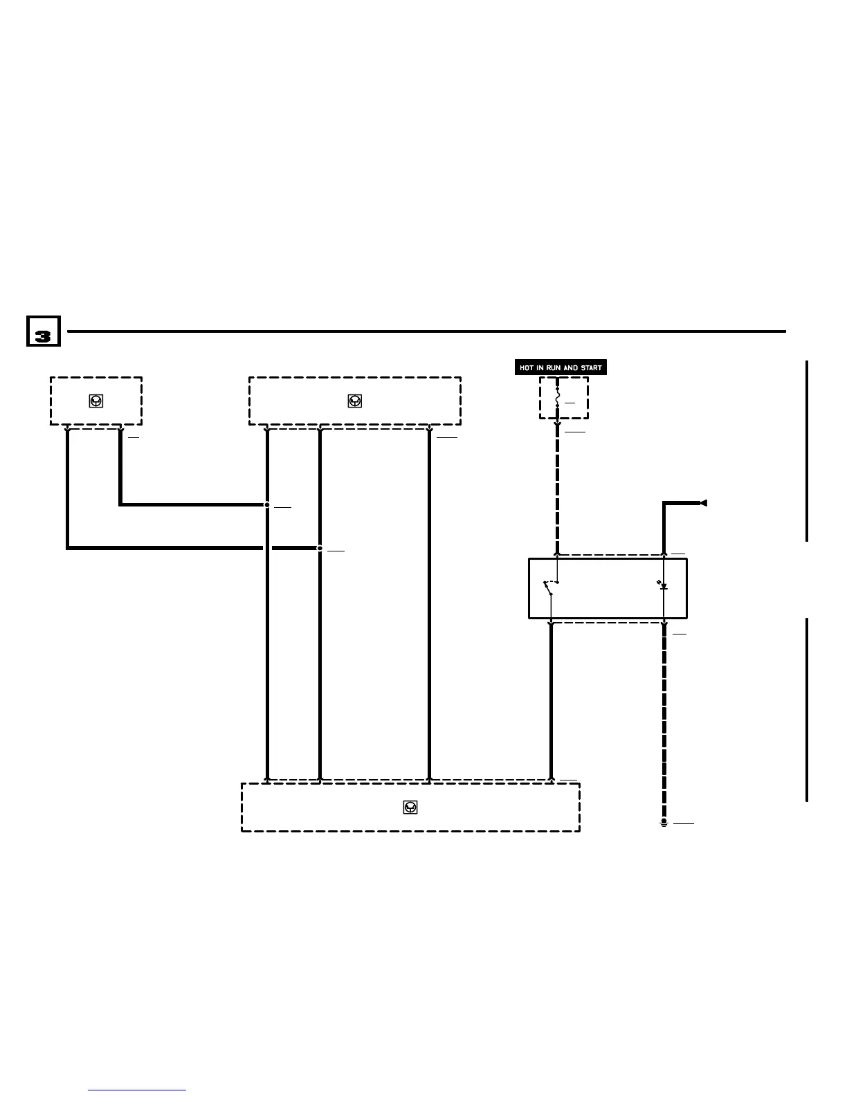
SLIP CONTROL (ABS/ASC)
P90
FRONT POWER
DISTRIBUTION BOX
.5 GR/RT
S6
ASC SWITCH
1) OPEN
2) MOMENTARILY
CLOSED
10
A52
SLIP CONTROL
MODULE
(ABS/ASC)
X521
X18170
14 X1170
FUSE DETAILS
0670.3
X521
LIGHT SWITCH
DETAILS
6300.0
58g
GROUND
DISTRIBUTION
0670.4
.5 BL/VI
F21
5A
11
.5 GE
A2w
INSTRUMENT
CLUSTER
67 X16
A6000
ENGINE CONTROL
MODULE (DME)
3736
.5 BR .5 GE .5 GE .5 BR
22
X60004
X1893
X1894
21
2 X10017
CAN CAN +
.35 WS/GN
CAN CAN +CAN +CAN
.5 BR
12

Table of Contents

Other manuals for BMW Z3(E36/7)

Related product manuals