EasyManua.ls Logo

BMW Z3 E37 1998 - Page 128

BMW Z3 E37 1998
347 pages
Print Icon
To Next Page IconTo Next Page
To Next Page IconTo Next Page
To Previous Page IconTo Previous Page
To Previous Page IconTo Previous Page
Loading...
paragon.myvnc.com
6
2 5
6 2
3 4
31 4
BM
BMW
BMWBMW
Z3
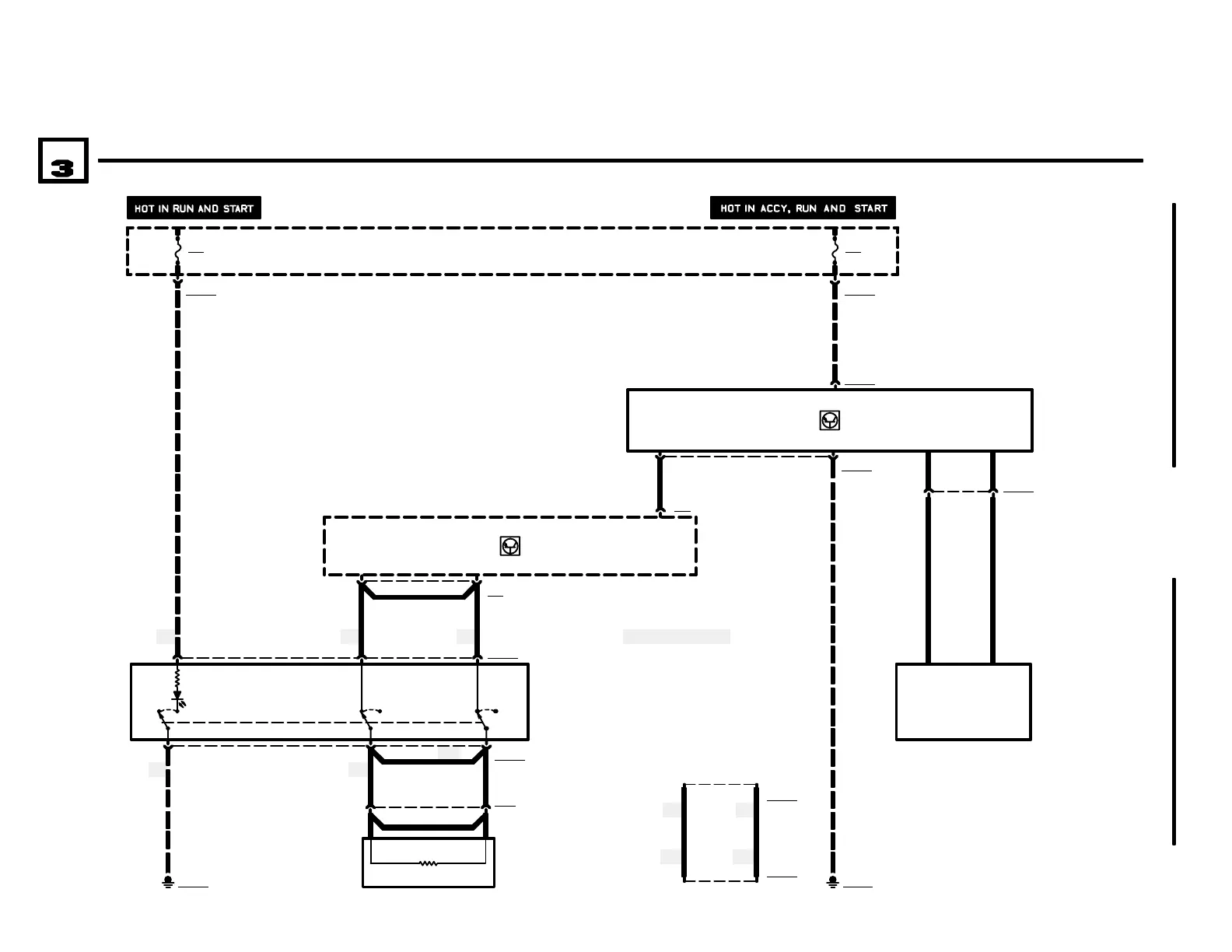
SUPPLEMENTAL RESTRAINT SYSTEM (AIR BAG)
04/99
3234.0Ć
1998
01
FUSE DETAILS
0670.3
24
FUSE DETAILS
0670.3
8
P90
FRONT POWER
DISTRIBUTION BOX
F42
5A
15
.5 WS/RT
X10017
F24
10A
3
A113
SEAT OCCUPANCY
DETECTOR
SBE
4
5
12
GROUND
DISTRIBUTION
0670.4
S559 *
PASSENGERS AIR
BAG CUTOFF
SWITCH
1) PASSENGERS
AIR BAG
SWITCHED ON
2) PASSENGERS
AIR BAG
SWITCHED OFF
X10218
2
1 X10218
A12
SUPPLEMENTAL
RESTRAINT
SYSTEM CONTROL
MODULE
GROUND
DISTRIBUTION
0670.4
X10018
3
6
12
2
12
G6
PASSENGERS AIR
BAG GAS
GENERATOR
13 14
1 X7822
.5 BL/SW
.5 BL/BR
ABBF+ ABBF
1
X19565
* THE ORIGINAL
JUMPER IS
OPTIONALLY
REPLACED BY
THE SWITCH
S559.
X74
.5 BL/SW .5 BL/RR
X74
X19565
X18170 X10010
.5 BL/SW .5 BL/RR
1 2
X91009
I1008
SEAT MAT
5 1 X19565
6 2 X19565
EARLY PRODUCTION

Related product manuals