EasyManua.ls Logo

BMW Z3 E37 1998 - Page 173

BMW Z3 E37 1998
347 pages
Print Icon
To Next Page IconTo Next Page
To Next Page IconTo Next Page
To Previous Page IconTo Previous Page
To Previous Page IconTo Previous Page
Loading...
paragon.myvnc.com
BM
BMW
BMWBMW
Z3
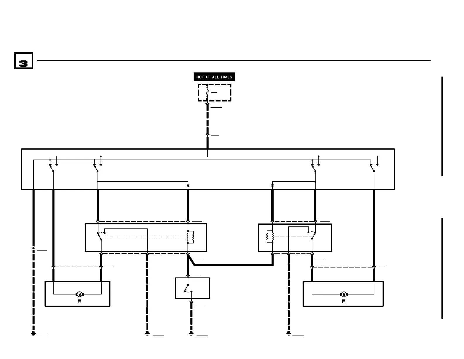
DRIVERS SEAT
04/99
5200.0Ć
1998
02
POWER SEATS
P90
FRONT POWER
DISTRIBUTION BOX
X10016
18
FUSE DETAILS
0670.3
S51
DRIVERS SEAT,
SEAT CONTROL
SWITCH
3) SEAT HEIGHT
SWITCH
0) OFF
1) UP
2) DOWN
7) SEAT
POSITION
SWITCH
0) OFF
1) FRONT
2) BACK
7 3
M51
DRIVERS SEAT
MOVEMENT
MOTOR
1
1 GN
2 X726
1 BL/WS
M52
DRIVERS SEAT
HEIGHT MOTOR
2
.5 OR
1 X728
1 SW
GROUND
DISTRIBUTION
0670.4
2 X275
2 RT/GE
X9993
2 BR
X13006
F19
30A
12
S910
DRIVERS SEAT
LIMIT SWITCH
1) OFF
2) LIMIT
1 X9990
X99902
X13006
GROUND
DISTRIBUTION
0670.4
9 X9991
K920
DRIVERS SEAT
TILT ADJUST CUT
OFF RELAY
X999168 7
X13006
GROUND
DISTRIBUTION
0670.4
5
.5 VI/SW
K921
DRIVERS SEAT
LENGTH ADJUST
CUTOFF RELAY
4
31 2
X13006
GROUND
DISTRIBUTION
0670.4
1 GN 1 BL
10
.5 OR
1 VI/WS
1 VI
1 VI 1 SW
1 BL .5 OR
X9991
X9991
01 02 02 01
SPORT SEATS

Related product manuals