EasyManua.ls Logo

BMW Z3 E37 1998 - Page 174

BMW Z3 E37 1998
347 pages
Print Icon
To Next Page IconTo Next Page
To Next Page IconTo Next Page
To Previous Page IconTo Previous Page
To Previous Page IconTo Previous Page
Loading...
paragon.myvnc.com
BM
BMW
BMWBMW
Z3
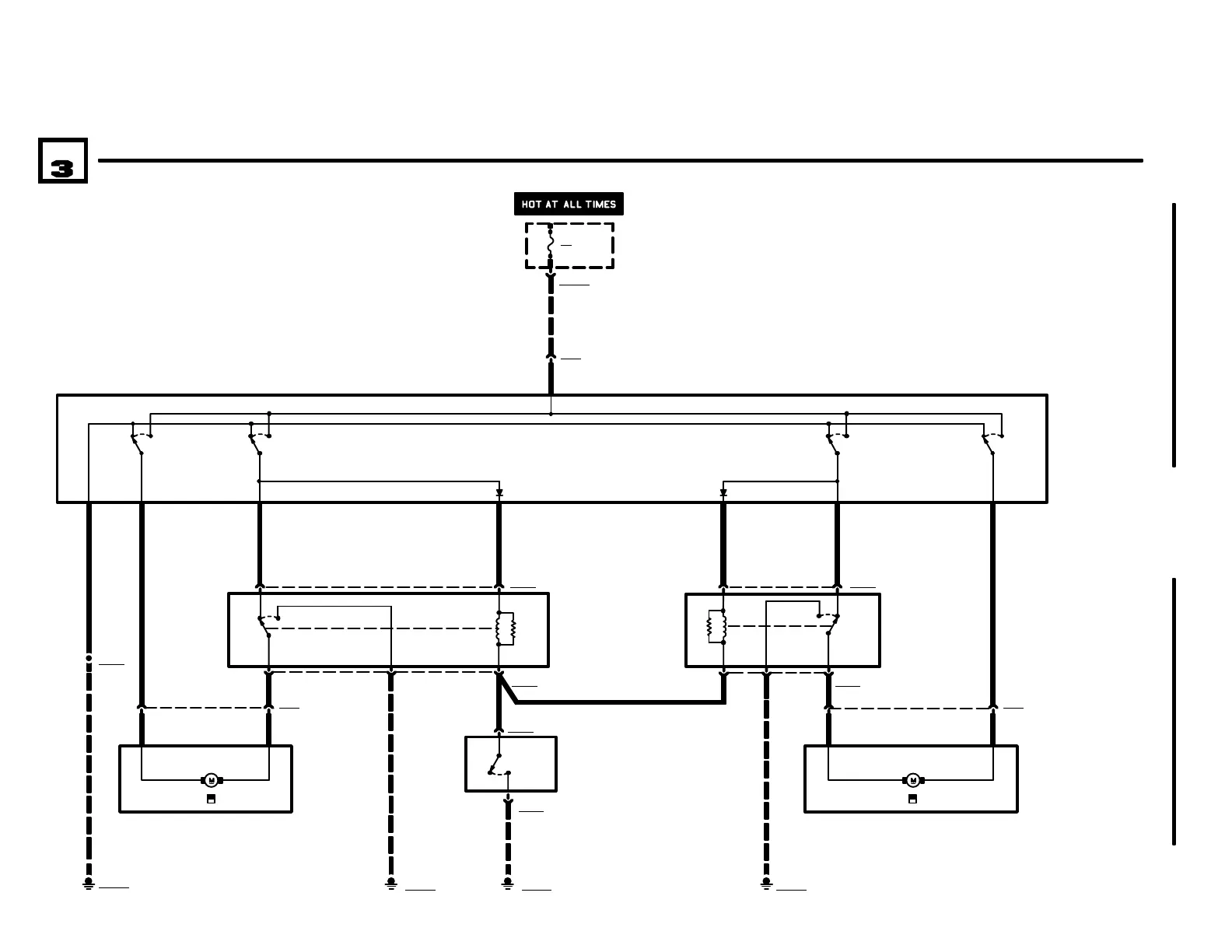
PASSENGERS SEAT
04/99
5200.0Ć
1998
03
POWER SEATS
P90
FRONT POWER
DISTRIBUTION BOX
X10015
10
FUSE DETAILS
0670.3
S56
PASSENGERS
SEAT, SEAT
CONTROL SWITCH
3) SEAT HEIGHT
SWITCH
0) OFF
1) UP
2) DOWN
7) SEAT
POSITION
SWITCH
0) OFF
1) FRONT
2) BACK
7 3
M60
PASSENGERS
SEAT MOVEMENT
MOTOR
1
1 GN
2 X734
1 BL/WS
M59
PASSENGERS
SEAT HEIGHT
MOTOR
2
.5 OR
1 X737
1 SW
GROUND
DISTRIBUTION
0670.4
2 X279
2 RT/SW
X9997
2 BR
X13004
F5
30A
12
S911
PASSENGERS
SEAT LIMIT
SWITCH
1) OFF
2) LIMIT
1 X9994
X99942
X13004
GROUND
DISTRIBUTION
0670.4
9 X9995
K910
PASSENGERS
SEAT TILT ADJUST
CUTOFF RELAY
X999568 7
X13004
GROUND
DISTRIBUTION
0670.4
5
.5 VI/SW
K911
PASSENGERS
SEAT LENGTH
ADJUST CUTOFF
RELAY
4
31 2
X13004
GROUND
DISTRIBUTION
0670.4
1 GN 1 BL
10
.5 OR
1 BR/WS
1 BR/SW
1 BR/SW 1 SW
1 BL .5 OR
X9995
X9995
SPORT SEATS
01 02 2 100

Related product manuals