EasyManua.ls Logo

BMW Z3 E37 1998 - Page 187

BMW Z3 E37 1998
347 pages
Print Icon
To Next Page IconTo Next Page
To Next Page IconTo Next Page
To Previous Page IconTo Previous Page
To Previous Page IconTo Previous Page
Loading...
paragon.myvnc.com
BM
BMW
BMWBMW
Z3
04/99
6135.0Ć
1998
00
2
X10017
X5115
16
X511
7
.5 BR/SW
9
P90
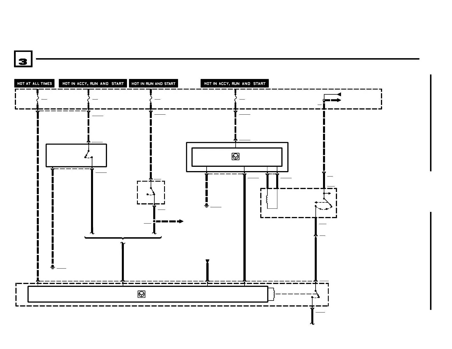
FRONT POWER
DISTRIBUTION BOX
S3
AUTOMATIC
TRANSMISSION
RANGE SWITCH
0) OFF (LOW)
1) ON (HIGH)
25
S2
IGNITION SWITCH
0) OFF
1) ACCESSORY
2) RUN
3) START
3
A836
ELECTRONIC
IMMOBILIZER
CONTROL MODULE
(EWS II)
X1659
13
X2094
8 X33
2.5 SW/GE
L2
X16591
2.5 SW/GE
.35 WS/VI
30 L2 TXD
A835
TRANSMITTER
MODULE (EWS II)
X10260
1 1 X9026033
X10018
X102602
30
X331
4 RT
POWER
DISTRIBUTION
0670.2
S/E
50
30
X2
2.5 GN/SW.5 BL
6135.0 DRIVEAWAY PROTECTION (EWS II)
X2095
31
R
S/E
FUSE DETAILS
0670.3
DATA LINK
0670.5
GROUND
DISTRIBUTION
0670.4
POWER
DISTRIBUTION
0670.2
FUSE DETAILS
0670.3
F31
5A
F28
5A
F45
7.5A
X10100
2
1
0
3
10
POWER
DISTRIBUTION
0670.2
X10018
X189943
30
X18994
2
S235
STARTER
IMMOBILIZATION
SWITCH
1) NORMAL
2) CLUTCH PEDAL
FULLY
DEPRESSED
F45
7.5A
21
1
.35 BR/SW
X9633
GROUND
DISTRIBUTION
0670.4
POWER
DISTRIBUTION
0670.2
WITHOUT EGS WITH EGS
ELECTRONIC
TRANSMISSION
CONTROL
(EGS A4S 310R)
2460.2
X191
.5 BR/SW

Related product manuals