EasyManua.ls Logo

BMW Z3 E37 1998 - Page 27

BMW Z3 E37 1998
347 pages
Print Icon
To Next Page IconTo Next Page
To Next Page IconTo Next Page
To Previous Page IconTo Previous Page
To Previous Page IconTo Previous Page
Loading...
paragon.myvnc.com
BM
BMW
BMWBMW
Z3
X10016 X10015
1 WS/GN
0670.2Ć
1998
03
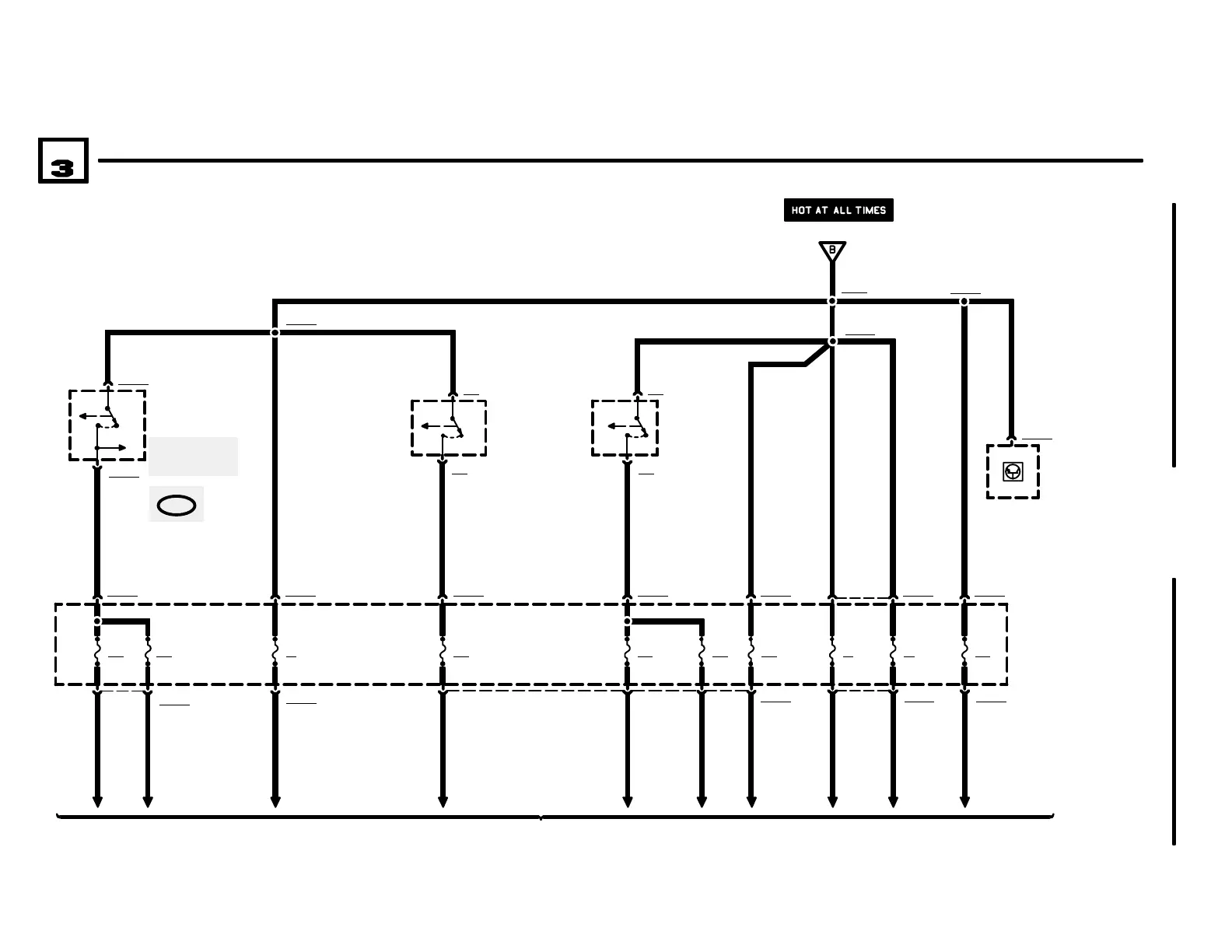
POWER DISTRIBUTION
18
1 X10036
P90
FRONT POWER
DISTRIBUTION BOX
F29
7.5A
FUSE DETAILS
0670.3
2.5 RT/WS
X1001720
F30
7.5A
2
1 X10035
4
F11
7.5A
F2
15A
K46
HIGH BEAM LIGHT
RELAY
X102622
6 X10262
87
3 9 X10015
F15
15A
F5
30A
X45
6 X45
K48
LOW BEAM LIGHT
RELAY
2
2
6 X44
K47
FRONT FOG LIGHT
RELAY
9X10015
4
F12
7.5A
18 X10182
A104
BODY
ELECTRONICS
CONTROL MODULE
(ZKE IV)
1 WS/BL 1 GE/GN 1 GE/BL1.5 RT/GR 1 GE/BR
2.5 GE1 RT/GE 2.5 RT1.5 RT
2.5 RT
.75 RT
18
17
F19
30A
2.5 RT/
GE
2.5 RT
1.5 RT
10
30
56a 56a
56b 56b
30
NSW
87
87
1.5 RT
0670.2-02
2.5 RT
X1073
X64119
6 RT
4 RT
X64109
X10016
8
7 X10016
F14
30A
30
2.5 RT/BL
2.5 RT
04/99
10X10015
X10016
30
X44
X10016 5
F3
30A
6
30
2.5 RT/BR/GE
X64129
6 RT
6100.0
6330.3
2.5 RT
2.5 RT/SW
Z3 ROADSTER
K46z
DAY LIGHT RELAY
MODULE
CDN

Related product manuals