EasyManua.ls Logo

BMW Z3 E37 1998 - Page 85

BMW Z3 E37 1998
347 pages
Print Icon
To Next Page IconTo Next Page
To Next Page IconTo Next Page
To Previous Page IconTo Previous Page
To Previous Page IconTo Previous Page
Loading...
paragon.myvnc.com
BMBMWBMWBMW
Z3
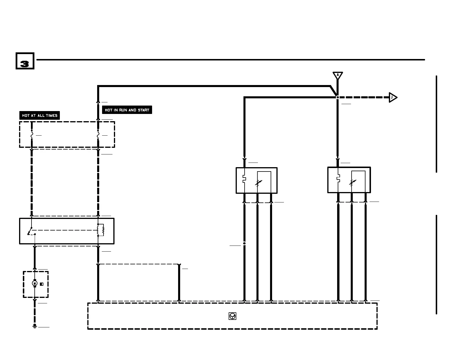
ENGINE CONTROL SYSTEM MS41.1 (6CYLINDER M52)
04/99
1210.17Ć
1998
10
2.5 RT/WS
X65001
GROUND
DISTRIBUTION
0670.4
4 X6500
2
6 8 X6301
69
X6301
4
2.5 GN/VI
.5 BR/GN
M2
FUEL PUMP
A6000
ENGINE CONTROL
MODULE (DME)
K6301
CYL. 16 FUEL
PUMP RELAY
30
87
85
86
X6000
X13032
25
X6822
6775
1210.17-05
7179 77
124
3
X6210
X6210
B6210y
OXYGEN SENSOR
(IN FRONT OF
CATALYTIC
CONVERTER)
214
3
X6220
X6220
B6220y
OXYGEN SENSOR
(BEHIND
CATALYTIC
CONVERTER)
.5 RT/WS
.5 SW.5 GE .5 SW.5 GE.5 BR
1210.17-00
13
16
X10016
6
P90
FRONT POWER
DISTRIBUTION BOX
5 X10016
FUSE DETAILS
0670.3
FUSE DETAILS
0670.3
F13
5A
F18
15A
14 X20
1 RT/WS
.5 RT/WS
.5 RT/WS
52
X203
.5 GN/VI
NOT USED
(PARTIAL)
.5 BR.5 GR/VI
X80253
.5 BR
Z3 ROADSTER

Related product manuals