EasyManua.ls Logo

Bose A30 - Stereo Connection Diagram

Bose A30
68 pages
Print Icon
To Next Page IconTo Next Page
To Next Page IconTo Next Page
To Previous Page IconTo Previous Page
To Previous Page IconTo Previous Page
Loading...
INSTALLATION
62
|
ENG
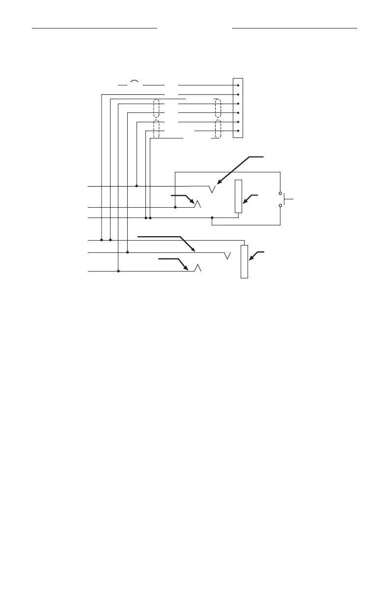
Stereo connection diagram
Existing wiring to
aircraft stereo
intercom/audio
panel
10-32
V DC
1/2A
1 V+IN
2 GND
3 COMM L
4 COMM R
5 MIC HI
6 MIC LO
Audio
Existing
PTT switch
and wiring
(no connection
to Bose
headset)
Microphone - Jack
Tip
(PTT)
Barrel
(gnd)
Stereo Headphone - Jack
Barrel
(audio gnd)
Tip
(phone audio left)
Phone
audio (right)
BLK/WH
BLK/WH
RED
WHT
BLU
WHT
WHT/BLU
BLK

Table of Contents

Other manuals for Bose A30

Related product manuals