EasyManua.ls Logo

Broaster 2400 - Wiring Diagrams

Broaster 2400
30 pages
Print Icon
To Next Page IconTo Next Page
To Next Page IconTo Next Page
To Previous Page IconTo Previous Page
To Previous Page IconTo Previous Page
Loading...
3–2
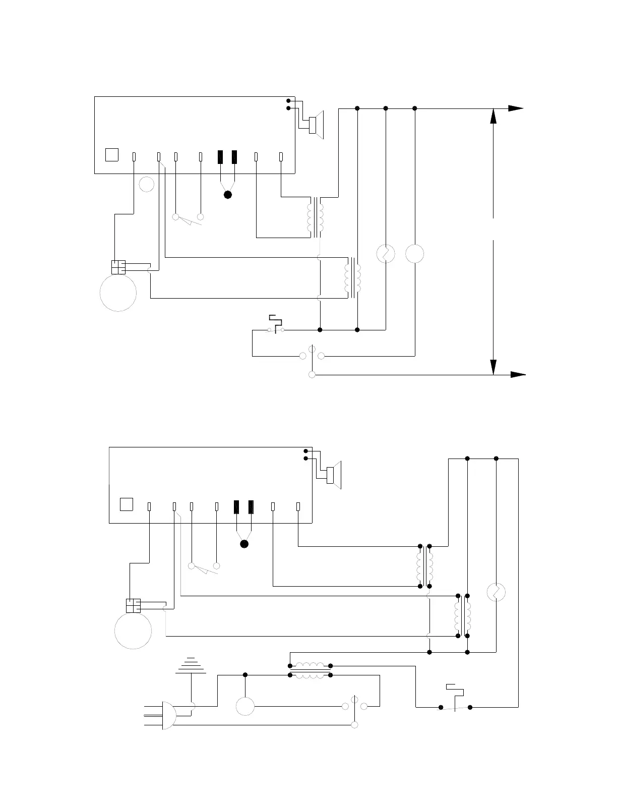
Wiring diagrams:
GRAY
CONTROLLER
PROBE
SWITCH
START
JUMPER
F°-C°
XFRM
OUTPUT
POWER "ON"
LIGHT
SPEAKER
HI-LIMIT
COOK
POWER SW
FILTER
OFF
BLUE
YELLOW
RED
RED
RED
ORANGE
ORANGE
GAS
VALVE
HEATER
120VAC
220VAC
120VAC
220VAC
24VAC
5VA
48VA
24VAC
12VAC
M
220V
PURPLE
BLACK
GRAY
YELLOW
BROWN #2
BROWN #1
BLACK
BLACK
WHITE
240/480VAC
120/240VAC
COOK
BLACK
PURPLE
BLACK
FILTER
POWER SW
OFF
JUMPER
RED
12VAC
RED
VALVE
GAS
BLUE
HI-LIMIT
YELLOW
RED
START
SWITCH
CONTROLLER
B
ORANGE
ORANGE
HEATER
OUTPUT
F°-C°
PROBE
XFRM
24VAC
220VAC
120VAC
FILTER MOTOR
POWER "ON"
24VAC
220VAC
120VAC
48VA
GRAY
5VA
M
LIGHT
SPEAKER
WHITE
120VAC
MODEL 2400GH: DOMESTIC
MODEL 2400GHXP: EXPORT
broaster.com Manual #15458 5/02 Rev 2/14

Other manuals for Broaster 2400

Related product manuals