EasyManua.ls Logo

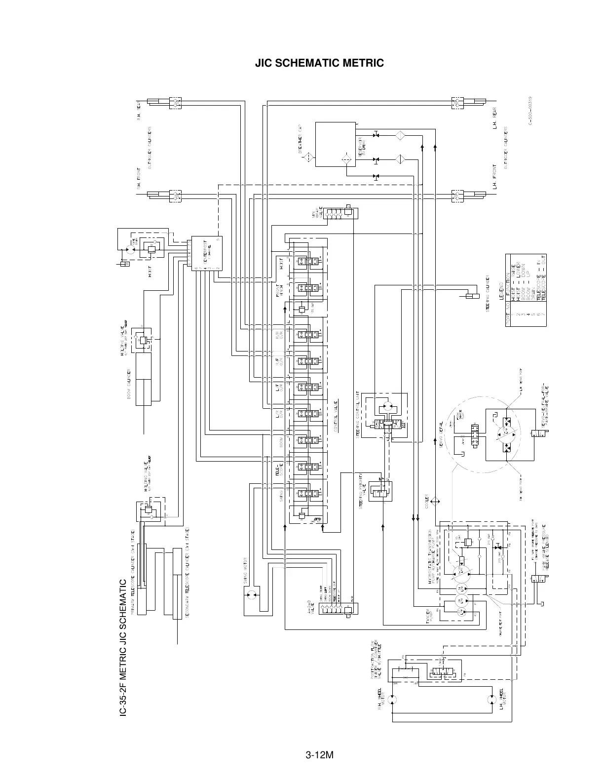
Broderson IC-35-2F - JIC Schematic (Metric)

Broderson IC-35-2F
71 pages
Print Icon
To Next Page IconTo Next Page
To Next Page IconTo Next Page
To Previous Page IconTo Previous Page
To Previous Page IconTo Previous Page
Loading...
3-12M
JIC SCHEMATIC METRIC
Courtesy of Crane.Market

Related product manuals