EasyManua.ls Logo

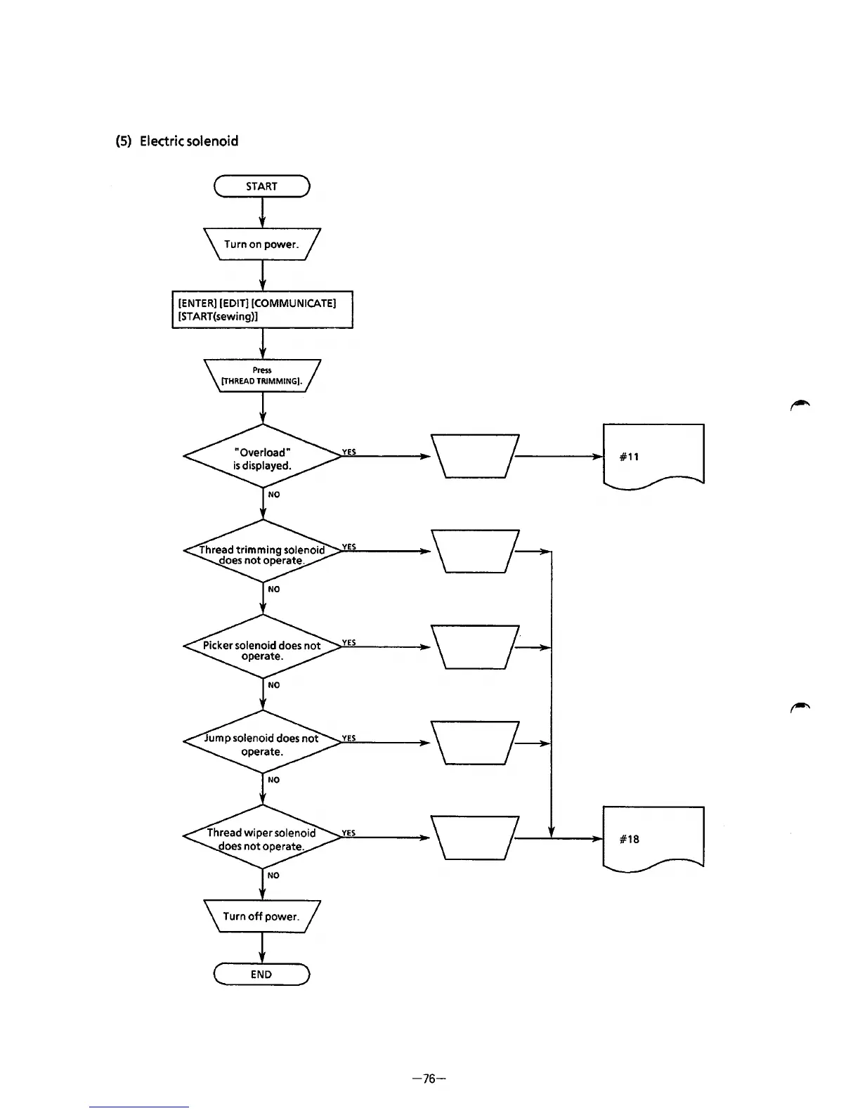
Brother BAS-415 - Troubleshooting flow chart (5) Electric solenoid

Brother BAS-415
134 pages
Print Icon
To Next Page IconTo Next Page
To Next Page IconTo Next Page
To Previous Page IconTo Previous Page
To Previous Page IconTo Previous Page
Loading...
(5)
Electric
solenoid
[ENTER] [EDIT] [COMMUNICATE]
[START(sewing)]
YES
YES
YES
\
I
\
f
~YE~S
-~\'------'
YES
-76-
·U
From the library of: Superior Sewing Machine & Supply LLC

Table of Contents

Related product manuals